The hardware and bandwidth for this mirror is donated by dogado GmbH, the Webhosting and Full Service-Cloud Provider. Check out our Wordpress Tutorial.
If you wish to report a bug, or if you are interested in having us mirror your free-software or open-source project, please feel free to contact us at mirror[@]dogado.de.
nnetLM is a Neural Network package that uses the Levenberg-Marquardt algorithm implemented in the minpack.lm package for parameter optimization.
You can install nnetLM like so:
install.packages("nnetLM")or the development version like so:
devtools::install_github("umbe1987/nnetLM")This example shows how to instantiate a basic network object, train it using a dummy data set, and make predictions:
library(nnetLM)
set.seed(123)
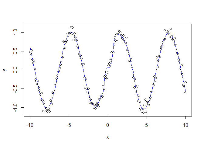
x <- seq(-10, 10, by = 0.1)
y <- sin(x) + rnorm(length(x), mean = 0, sd = 0.1)
X <- matrix(x, nrow = length(x), ncol = 1)
plot(x, y)
hidden <- c(10)
linear <- function(x) x
actFn <- c(tanh, linear)
nnet_obj <- nnetLM(X, y, hidden, actFn)
## perform fit
nnet_obj <- train.nnetLM(nnet_obj, epochs = 50)
#> Warning in nls.lm(par = parStart, fn = residFun, observed = object$y, xx = object$X, : lmdif: info = -1. Number of iterations has reached `maxiter' == 50.
pred.nnetLM <- predict(nnet_obj, X)
lines(x, pred.nnetLM, col = "blue")
These binaries (installable software) and packages are in development.
They may not be fully stable and should be used with caution. We make no claims about them.
Health stats visible at Monitor.