The hardware and bandwidth for this mirror is donated by dogado GmbH, the Webhosting and Full Service-Cloud Provider. Check out our Wordpress Tutorial.
If you wish to report a bug, or if you are interested in having us mirror your free-software or open-source project, please feel free to contact us at mirror[@]dogado.de.

distplyr breathes life into probability distributions by
providing a grammar for their modification and reshaping. It works
seamlessly with distribution objects from the distionary package, and
builds on the probaverse
ecosystem for making representative statistical models.
With distplyr, you can manipulate probability
distributions using an intuitive grammar of verbs. Apply
transformations, combine distributions, and build complex probabilistic
models from simple building blocks – all while maintaining mathematical
correctness and internal consistency.
The name “distplyr” is inspired by dplyr: while dplyr provides a
grammar for manipulating data, distplyr provides a grammar
for manipulating distributions.
Real-world phenomena rarely follow simple textbook distributions. They arise from transformations, combinations, and compositions of simpler processes. The annual maximum flow in a river may be the larger of a snowmelt-related flow and a rainfall-related flow; a distribution of residuals can be moved over a regression equation to obtain a predictive distribution; marginal distributions can be estimated by averaging component distributions; a rainfall total might be a mixture of 70% dry days (zeros) and 30% Gamma-distributed amounts.
While R has excellent support for standard distributions, it lacks a
systematic way to transform and combine them. When you need to
work with the distribution of a transformed or combined random variable,
you’re often left deriving formulas by hand or resorting to simulation.
distplyr fills this gap by providing a consistent grammar
of verbs for distribution manipulation, built on top of the flexible
distionary infrastructure. Define your distributions, apply
transformations, and let the package handle the mathematical
details.
distplyr is designed for:
If you work with probability distributions and find yourself wishing
you could “just shift this,” “mix these together,” or “see what happens
when I transform this,” then distplyr is for you.
To install distplyr, run the following code in R:
install.packages("distplyr")The current version of distplyr is limited in scope
compared to its bigger long-term goals. Some bigger goals include:
Additional features will be added as development continues. We appreciate your patience and welcome contributions! Please see the contributing guide to get started.
In practice, you will most likely just load the whole probaverse with
library(probaverse); but in this minimal example, we’ll
only load distplyr, and the core probaverse package,
distionary.
In addition to loading distplyr (but in practice, )
library(distionary)
library(distplyr)Transform distributions using functions or operators:
# Create a standard Normal distribution
a <- dst_norm(0, 1)
# Transform using functions
shift(a, 10)
#> Normal distribution (continuous)
#> --Parameters--
#> mean sd
#> 10 1
multiply(a, 2)
#> Normal distribution (continuous)
#> --Parameters--
#> mean sd
#> 0 2
# Or use operators
10 + 2 * a
#> Normal distribution (continuous)
#> --Parameters--
#> mean sd
#> 10 2These all simplify to other Normal distributions, but that’s not always the case.
b <- dst_beta(3, 2)
d <- b * 2
d
#> Scaled distribution (continuous)
#> --Parameters--
#> $distribution
#> Beta distribution (continuous)
#> --Parameters--
#> shape1 shape2
#> 3 2
#>
#> $constant
#> [1] 2Visualize this multiplication:
plot(b, to = 2)
plot(d, add = TRUE, col = "red")
legend(
"topright",
legend = c("Original", "Multiplied by 2"),
col = c("black", "red"),
lty = 1
)
Apply mathematical transformations.
log(dst_gamma(4, 2))
#> Logarithmic distribution (continuous)
#> --Parameters--
#> $distribution
#> Gamma distribution (continuous)
#> --Parameters--
#> shape rate
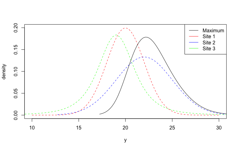
#> 4 2Or combine distributions; in this case, by the maximum.
# Maximum of three sites
site1 <- dst_norm(20, 2)
site2 <- dst_norm(22, 3)
site3 <- 2 * dst_t(3) + 19
regional_max <- maximize(site1, site2, site3)
# Plot these distributions
plot(site1, lty = 2, col = "red", from = 10, to = 30)
plot(site2, add = TRUE, lty = 2, col = "blue")
plot(site3, add = TRUE, lty = 2, col = "green")
plot(regional_max, add = TRUE)
legend(
"topright",
legend = c("Maximum", "Site 1", "Site 2", "Site 3"),
col = c("black", "red", "blue", "green"),
lty = 1
)
See vignette("manipulating") for a
comprehensive guide to all verbs, including operators (+,
-, *, /), math functions
(exp(), log(), sqrt()), and
understanding when operations simplify to known distributions.
distplyr employs rigorous testing to ensure mathematical
and computational correctness:
Internal Consistency: All distribution properties remain mathematically consistent with each other. For example, the density integrates to the CDF, the mean calculated from the density matches the specified mean, and quantile and CDF functions are proper inverses.
Simplification Correctness: When operations simplify
to known distributions (e.g., exp of Normal becomes Log Normal), the
package verifies that simplified and non-simplified versions produce
equivalent distributions by comparing their CDFs over a fine grid of
points. See vignette("manipulating") for details on
simplifications.
distplyr
in the Context of Other PackagesThe R ecosystem offers several packages for working with probability distributions:
stats Package: Provides functions
for standard distributions (rnorm, pnorm,
etc.) but lacks tools for transformation and composition.
distr Package: Offers an S4
object-oriented framework for distributions with transformation
capabilities, but has a steeper learning curve and complex
interface.
distributions3 Package: Provides an
S3-based interface focused on simplicity, suitable for working with
standard distributions but limited in transformation
capabilities.
distributional Package: Extends
distributions3 with vectorization support and some
transformations, but less flexible for custom operations.
In this landscape, distplyr addresses the need for a
systematic approach to distribution manipulation through a grammar-based
framework. Built on the flexible distionary infrastructure,
operations maintain mathematical correctness through automatic
simplifications and can be chained naturally to build arbitrarily
complex distributions from simple building blocks. The extensible
framework supports adding new transformation verbs and distribution
families as needed, making it a key component to the
probaverse ecosystem.
The creation of distplyr would not have been possible
without the support of BGC Engineering Inc., the Politecnico di Milano,
the European Space Agency, The University of British Columbia, and the
Natural Science and Engineering Research Council of Canada (NSERC). The
authors would also like to thank the reviewers from ROpenSci during the
review process of the distionary package, as their
insightful feedback also helped in the development of
distplyr.
To cite package distplyr in publications use:
Coia V (2025). distplyr: Manipulation of Probability Distributions. R package version 0.2.0, https://github.com/probaverse/distplyr, https://distplyr.probaverse.com/.
Please note that the distplyr project is released with a
Code of
Conduct. By contributing to this project, you agree to abide by its
terms.
These binaries (installable software) and packages are in development.
They may not be fully stable and should be used with caution. We make no claims about them.
Health stats visible at Monitor.