The hardware and bandwidth for this mirror is donated by dogado GmbH, the Webhosting and Full Service-Cloud Provider. Check out our Wordpress Tutorial.
If you wish to report a bug, or if you are interested in having us mirror your free-software or open-source project, please feel free to contact us at mirror[@]dogado.de.

Package {BayesianTools}


Title: General-Purpose MCMC and SMC Samplers and Tools for Bayesian Statistics
Version: 0.1.9
Date: 2026-03-09
Description: General-purpose MCMC and SMC samplers, as well as plots and diagnostic functions for Bayesian statistics, with a particular focus on calibrating complex system models. Implemented samplers include various Metropolis MCMC variants (including adaptive and/or delayed rejection MH), the T-walk, two differential evolution MCMCs, two DREAM MCMCs, and a sequential Monte Carlo (SMC) particle filter.
Depends: R (≥ 3.1.2)
License: GPL-3
Imports: coda, emulator, mvtnorm, tmvtnorm, IDPmisc, Rcpp (≥ 0.12.12), ellipse, numDeriv, msm, MASS, Matrix, stats, utils, graphics, DHARMa, gap, bridgesampling
Suggests: DEoptim, sensitivity, knitr, rmarkdown, roxygen2, testthat
LinkingTo: Rcpp
RoxygenNote: 7.3.3
URL: https://github.com/florianhartig/BayesianTools, https://florianhartig.github.io/BayesianTools/
BugReports: https://github.com/florianhartig/BayesianTools/issues
VignetteBuilder: knitr
Encoding: UTF-8
NeedsCompilation: yes
Packaged: 2026-03-09 14:48:52 UTC; florian
Author: Florian Hartig ORCID iD [aut, cre], Francesco Minunno [aut], Stefan Paul [aut], David Cameron [ctb], Tankred Ott [ctb], Maximilian Pichler [ctb]
Maintainer: Florian Hartig <florian.hartig@biologie.uni-regensburg.de>
Repository: CRAN
Date/Publication: 2026-03-10 06:10:31 UTC

BayesianTools: General-Purpose MCMC and SMC Samplers and Tools for Bayesian Statistics

Description

General-purpose MCMC and SMC samplers, as well as plots and diagnostic functions for Bayesian statistics, with a particular focus on calibrating complex system models. Implemented samplers include various Metropolis MCMC variants (including adaptive and/or delayed rejection MH), the T-walk, two differential evolution MCMCs, two DREAM MCMCs, and a sequential Monte Carlo (SMC) particle filter.

Details

A package with general-purpose MCMC and SMC samplers, as well as plots and diagnostic functions for Bayesian statistics, particularly for process-based models.

The package contains 2 central functions, createBayesianSetup, which creates a standardized Bayesian setup with likelihood and priors, and runMCMC, which allows to run various MCMC and SMC samplers.

The package can of course also be used for general (non-Bayesian) target functions.

To use the package, a first step is to use createBayesianSetup to create a BayesianSetup, which usually contains prior and likelihood densities, or in general a target function.

Those can be sampled with runMCMC, which can call a number of general purpose Metropolis sampler, including the Metropolis that allows to specify various popular Metropolis variants such as adaptive and/or delayed rejection Metropolis; two variants of differential evolution MCMC DE, DEzs, two variants of DREAM DREAM and DREAMzs, the Twalk MCMC, and a Sequential Monte Carlo sampler smcSampler.

The output of runMCMC is of class mcmcSampler / smcSampler if one run is performed, or mcmcSamplerList / smcSamplerList if several sampler are run. Various functions are available for plotting, model comparison (DIC, marginal likelihood), or to use the output as a new prior.

For details on how to use the packgage, run vignette("BayesianTools", package="BayesianTools").

To get the suggested citation, run citation("BayesianTools")

To report bugs or ask for help, post a reproducible example via the BayesianTools issue tracker on GitHub.

Acknowledgements: The creation and maintenance of this package profited from funding and collaboration through Cost Action FP 1304 PROFOUND, DFG DO 786/12-1 CONECT, EU FP7 ERA-NET Sumforest REFORCE and Bayklif Project BLIZ.

Author(s)

Maintainer: Florian Hartig florian.hartig@biologie.uni-regensburg.de (ORCID)

Authors:

Other contributors:

References

To access the vignettes, type vignette(package="BayesianTools")

See Also

Useful links:

Examples

## Generate a test likelihood function. 
ll <- generateTestDensityMultiNormal(sigma = "no correlation")

## Create a BayesianSetup object from the likelihood 
## is the recommended way of using the runMCMC() function.
bayesianSetup <- createBayesianSetup(likelihood = ll, lower = rep(-10, 3), upper = rep(10, 3))

## Finally we can run the sampler. To get possible settings
## for a sampler, see help or run applySettingsDefault(sampler = "Metropolis")
settings = list(iterations = 1000, adapt = FALSE) #
out <- runMCMC(bayesianSetup = bayesianSetup, sampler = "Metropolis", settings = settings)

## out is of class bayesianOutput. There are various standard functions 
# implemented for this output

plot(out)
correlationPlot(out)
marginalPlot(out)
summary(out)

## additionally, you can return the sample as a coda object, and make use of the coda functions
# for plotting and analysis

codaObject = getSample(out, start = 500, coda = TRUE)



The Adaptive Metropolis Algorithm

Description

The Adaptive Metropolis Algorithm (Haario et al. 2001)

Usage

AM(
  startValue = NULL,
  iterations = 10000,
  nBI = 0,
  parmin = NULL,
  parmax = NULL,
  FUN,
  f = 1,
  eps = 0
)

Arguments

startValue

vector with the start values for the algorithm. Can be NULL if FUN is of class BayesianSetup. In this case startValues are sampled from the prior.

iterations

iterations to run

nBI

number of burnin

parmin

minimum values for the parameter vector or NULL if FUN is of class BayesianSetup

parmax

maximum values for the parameter vector or NULL if FUN is of class BayesianSetup

FUN

function to be sampled from or object of class bayesianSetup

f

scaling factor

eps

small number to avoid singularity

Author(s)

Francesco Minunno

References

Haario, Heikki, Eero Saksman, and Johanna Tamminen. "An adaptive Metropolis algorithm." Bernoulli (2001): 223-242.


Adapts pCR values

Description

Adapts pCR values

Usage

AdaptpCR(CR, delta, lCR, settings, Npop)

Arguments

CR

vector of crossover probabilities. Needs to be of length nCR.

delta

vector with differences

lCR

values to weight delta

settings

list of settings

Npop

number of chains.

Value

Matrix with CR values


Differential-Evolution MCMC

Description

Differential-Evolution MCMC

Usage

DE(
  bayesianSetup,
  settings = list(startValue = NULL, iterations = 10000, f = -2.38, burnin = 0, thin = 1,
    eps = 0, consoleUpdates = 100, blockUpdate = list("none", k = NULL, h = NULL, pSel =
    NULL, pGroup = NULL, groupStart = 1000, groupIntervall = 1000), currentChain = 1,
    message = TRUE)
)

Arguments

bayesianSetup

a BayesianSetup with the posterior density function to be sampled from

settings

list with parameter settings

startValue

(optional) either a matrix with start population, a number defining the number of chains to be run or a function that samples a starting population.

iterations

number of function evaluations.

burnin

number of iterations treated as burn-in. These iterations are not recorded in the chain.

thin

thinning parameter. Determines the interval in which values are recorded.

f

scaling factor gamma

eps

small number to avoid singularity

blockUpdate

list determining whether parameters should be updated in blocks. For possible settings see Details.

message

logical, specifies whether to print the progress of the sampler.

Details

For blockUpdate the first element in the list determines the type of blocking. Possible choices are

Further, seven parameters can be specified. "k" defines the number of groups, "h" the strength of the correlation used to group the parameters and "groups" is used for user defined groups. "groups" is a vector containing the group number for each parameter. E.g. for three parameters with the first two in one group, "groups" would be c(1,1,2). Moreover, pSel and pGroup can be used to influence the choice of groups. In the sampling process a number of groups are drawn at random and updated. pSel is a vector containing relative probabilities for updating the respective number of groups. E.g. To update one group at a time pSel = 1. For updating one or two groups with the same probability pSel = c(1,1). By default all numbers have the same probability. The same principle is used for pGroup. Here the user can influence the probability of each group to be updated. By default all groups have the same probability. Finally, "groupStart" defines the starting point of the groupUpdate and "groupIntervall" - the interval in which the groups are evaluated.

Author(s)

Francesco Minunno and Stefan Paul

References

Braak, Cajo JF Ter. "A Markov Chain Monte Carlo version of the genetic algorithm Differential Evolution: easy Bayesian computing for real parameter spaces." Statistics and Computing 16.3 (2006): 239-249.

See Also

DEzs

Examples

library(BayesianTools)

ll <- generateTestDensityMultiNormal(sigma = "no correlation")
bayesianSetup <- createBayesianSetup(likelihood = ll, 
                                     lower = rep(-10, 3), 
                                     upper = rep(10, 3))

settings = list(iterations = 200)
out <- runMCMC(bayesianSetup = bayesianSetup, sampler = "DEzs", settings = settings)
summary(out)

# DE family samplers are population MCMCs that run a number of internal chains
# in parallel. Here examples how to change the internal chains
# note that internal chains can be executedi n parallel
settings = list(startValue = 4, iterations = 200)
out <- runMCMC(bayesianSetup = bayesianSetup, sampler = "DEzs", settings = settings)
summary(out)

# Modify the start values of the internal chains (note that this is a matrix
# of dim nChain * nPar)
settings = list(startValue = matrix(rnorm(12), nrow = 4, ncol = 3), 
                iterations = 200)
out <- runMCMC(bayesianSetup = bayesianSetup, sampler = "DEzs", settings = settings)
summary(out)

# In the DE sampler family with Z matrix, the previous chains are written in 
# a common matrix, from which proposals are generated. Per default this matrix
# is started with samples from the prior, but we can change this. Often useful
# to improve sampler convergence, 
# see  https://github.com/florianhartig/BayesianTools/issues/79
settings = list(startValue = matrix(rnorm(12), nrow = 4, ncol = 3),
                Z = matrix(rnorm(300), nrow = 100, ncol = 3),
                iterations = 200)
out <- runMCMC(bayesianSetup = bayesianSetup, sampler = "DEzs", settings = settings)
summary(out)



Differential-Evolution MCMC zs

Description

Differential-Evolution MCMC zs

Usage

DEzs(
  bayesianSetup,
  settings = list(iterations = 10000, Z = NULL, startValue = NULL, pSnooker = 0.1, burnin
    = 0, thin = 1, f = 2.38, eps = 0, parallel = NULL, pGamma1 = 0.1, eps.mult = 0.2,
    eps.add = 0, consoleUpdates = 100, zUpdateFrequency = 1, currentChain = 1,
    blockUpdate = list("none", k = NULL, h = NULL, pSel = NULL, pGroup = NULL, groupStart
    = 1000, groupIntervall = 1000), message = TRUE)
)

Arguments

bayesianSetup

a BayesianSetup with the posterior density function to be sampled from

settings

list with parameter settings

startValue

(optional) either a matrix with start population, a number to define the number of chains that are run or a function that samples a starting population.

Z

starting Z population

iterations

number of iterations to run

pSnooker

probability of Snooker update

burnin

number of iterations treated as burn-in. These iterations are not recorded in the chain.

thin

thinning parameter. Determines the interval in which values are recorded.

eps

small number to avoid singularity

f

scaling factor for gamma

parallel

logical, determines weather parallel computing should be attempted (see details)

pGamma1

probability determining the frequency with which the scaling is set to 1 (allows jumps between modes)

eps.mult

random term (multiplicative error)

eps.add

random term

blockUpdate

list determining whether parameters should be updated in blocks. For possible settings see Details.

message

logical, specifies whether to print the progress of the sampler.

Details

For parallel computing, the likelihood density in the bayesianSetup needs to be parallelized, i.e., it needs to be able to operate on a matrix of proposals

For blockUpdate the first element in the list determines the type of blocking. Possible choices are

"none"

(default), no blocking of parameters

"correlation"

blocking based on correlation of parameters. Using h or k (see below)

"random"

random blocking. Using k (see below)

"user"

user defined groups. Using groups (see below)

Further, seven parameters can be specified. "k" defines the number of groups, "h" the strength of the correlation used to group parameter and "groups" is used for user defined groups. "groups" is a vector containing the group number for each parameter. E.g. for three parameters with the first two in one group, "groups" would be c(1,1,2). Moreover, pSel and pGroup can be used to influence the choice of groups. In the sampling process a number of groups is drawn at random and updated. pSel is a vector containing relative probabilities for updating the respective number of groups. E.g. To update one group at a time pSel = 1. For updating one or two groups with the same probability pSel = c(1,1). By default all numbers have the same probability. The same principle is used in pGroup. Here, the user can influence the probability of each group to be updated. By default all groups have the same probability. Finally, "groupStart" defines the starting point of the groupUpdate and "groupIntervall" - the interval in which the groups are evaluated.

Author(s)

Francesco Minunno and Stefan Paul

References

ter Braak C. J. F., and Vrugt J. A. (2008). Differential Evolution Markov Chain with snooker updater and fewer chains. Statistics and Computing http://dx.doi.org/10.1007/s11222-008-9104-9

See Also

DE

Examples

library(BayesianTools)

ll <- generateTestDensityMultiNormal(sigma = "no correlation")
bayesianSetup <- createBayesianSetup(likelihood = ll, 
                                     lower = rep(-10, 3), 
                                     upper = rep(10, 3))

settings = list(iterations = 200)
out <- runMCMC(bayesianSetup = bayesianSetup, sampler = "DEzs", settings = settings)
summary(out)

# DE family samplers are population MCMCs that run a number of internal chains
# in parallel. Here examples how to change the internal chains
# note that internal chains can be executedi n parallel
settings = list(startValue = 4, iterations = 200)
out <- runMCMC(bayesianSetup = bayesianSetup, sampler = "DEzs", settings = settings)
summary(out)

# Modify the start values of the internal chains (note that this is a matrix
# of dim nChain * nPar)
settings = list(startValue = matrix(rnorm(12), nrow = 4, ncol = 3), 
                iterations = 200)
out <- runMCMC(bayesianSetup = bayesianSetup, sampler = "DEzs", settings = settings)
summary(out)

# In the DE sampler family with Z matrix, the previous chains are written in 
# a common matrix, from which proposals are generated. Per default this matrix
# is started with samples from the prior, but we can change this. Often useful
# to improve sampler convergence, 
# see  https://github.com/florianhartig/BayesianTools/issues/79
settings = list(startValue = matrix(rnorm(12), nrow = 4, ncol = 3),
                Z = matrix(rnorm(300), nrow = 100, ncol = 3),
                iterations = 200)
out <- runMCMC(bayesianSetup = bayesianSetup, sampler = "DEzs", settings = settings)
summary(out)



Deviance information criterion

Description

Deviance information criterion

Usage

DIC(sampler, ...)

Arguments

sampler

An object of class bayesianOutput (mcmcSampler, smcSampler, or mcmcList)

...

further arguments passed to getSample

Details

Output: list with the following elements:
DIC : Deviance Information Criterion
IC : Bayesian Predictive Information Criterion
pD : Effective number of parameters (pD = Dbar - Dhat)
pV : Effective number of parameters (pV = var(D)/2)
Dbar : Expected value of the deviance over the posterior
Dhat : Deviance at the mean posterior estimate

Author(s)

Florian Hartig

References

Spiegelhalter, D. J.; Best, N. G.; Carlin, B. P. & van der Linde, A. (2002) Bayesian measures of model complexity and fit. J. Roy. Stat. Soc. B, 64, 583-639.

Gelman, A.; Hwang, J. & Vehtari, A. (2014) Understanding predictive information criteria for Bayesian models. Statistics and Computing, Springer US, 24, 997-1016-.

See Also

WAIC, MAP, marginalLikelihood


The Delayed Rejection Algorithm

Description

The Delayed Rejection Algorithm (Tierney and Mira, 1999)

Usage

DR(
  startValue = NULL,
  iterations = 10000,
  nBI = 0,
  parmin = NULL,
  parmax = NULL,
  f1 = 1,
  f2 = 0.5,
  FUN
)

Arguments

startValue

vector with the start values for the algorithm. Can be NULL if FUN is of class BayesianSetup. In this case startValues are sampled from the prior.

iterations

iterations to run

nBI

number of burnin

parmin

minimum values for the parameter vector or NULL if FUN is of class BayesianSetup

parmax

maximum values for the parameter vector or NULL if FUN is of class BayesianSetup

f1

scaling factor for first proposal

f2

scaling factor for second proposal

FUN

function to be sampled from or object of class bayesianSetup

Author(s)

Francesco Minunno

References

Tierney, Luke, and Antonietta Mira. "Some adaptive Monte Carlo methods for Bayesian inference." Statistics in medicine 18.1718 (1999): 2507-2515.


The Delayed Rejection Adaptive Metropolis Algorithm

Description

The Delayed Rejection Adaptive Metropolis Algorithm (Haario et al. 2001)

Usage

DRAM(
  startValue = NULL,
  iterations = 10000,
  nBI = 0,
  parmin = NULL,
  parmax = NULL,
  FUN,
  f = 1,
  eps = 0
)

Arguments

startValue

vector with the start values for the algorithm. Can be NULL if FUN is of class BayesianSetup. In this case startValues are sampled from the prior.

iterations

iterations to run

nBI

number of burnin

parmin

minimum values for the parameter vector or NULL if FUN is of class BayesianSetup

parmax

maximum values for the parameter vector or NULL if FUN is of class BayesianSetup

FUN

function to be sampled from

f

scaling factor

eps

small number to avoid singularity or object of class bayesianSetup

Author(s)

Francesco Minunno

References

Haario, Heikki, Eero Saksman, and Johanna Tamminen. "An adaptive Metropolis algorithm." Bernoulli (2001): 223-242.


DREAM

Description

DREAM

Usage

DREAM(
  bayesianSetup,
  settings = list(iterations = 10000, nCR = 3, gamma = NULL, eps = 0, e = 0.05, pCRupdate
    = TRUE, updateInterval = 10, burnin = 0, thin = 1, adaptation = 0.2, parallel = NULL,
    DEpairs = 2, consoleUpdates = 10, startValue = NULL, currentChain = 1, message =
    TRUE)
)

Arguments

bayesianSetup

object of class 'bayesianSetup' or 'bayesianOuput'.

settings

list with parameter values

iterations

number of model evaluations

nCR

parameter determining the number of cross-over proposals. If nCR = 1 all parameters are updated jointly.

updateInterval

determines the interval for the pCR update

gamma

Kurtosis parameter Bayesian Inference Scheme

eps

Ergodicity term

e

Ergodicity term

pCRupdate

logical, if T, crossover probabilities will be updated

burnin

number of iterations treated as burn-in. These iterations are not recorded in the chain.

thin

thinning parameter. Determines the interval in which values are recorded.

adaptation

number or percentage of samples that are used for the adaptation in DREAM (see Details).

DEpairs

number of pairs used to generate proposal

startValue

either a matrix containing the start values (see details), an integer to define the number of chains to be run, a function to sample the start values or NUll - in which case the values are sampled from the prior.

consoleUpdates

interval at which the sampling progress is printed to the console

message

logical, determines whether the sampler's progress should be printed

Details

Instead of a bayesianSetup, the function can take the output of a previous run to restart the sampler from the last iteration. Due to the sampler's internal structure you can only use the output of DREAM. If you provide a matrix with start values, the number of rows determines the number of chains that will be run. The number of coloumns must be equivalent to the number of parameters in your bayesianSetup.

There are several small differences in the algorithm presented here compared to the original paper by Vrugt et al. (2009). Mainly The algorithm implemented here does not have an automatic stopping criterion. Hence, it will always run the number of iterations specified by the user. Also, convergence is not monitored and left to the user. This can easily be done with coda::gelman.diag(chain). Furthermore, the delayed rejection step proposed in Vrugt et al. (2009) is not implemented here.

During the adaptation phase DREAM is running two mechanisms to enhance the sampler's efficiency. First, the disribution of crossover values is tuned to favor large jumps in the parameter space. The crossover probabilities determine how many parameters are updated simultaneously. Second, outlier chains are replaced as they can largely deteriorate the sampler's performance. However, these steps destroy the detailed balance of the chain. Consequently these parts of the chain should be discarded when summarizing posterior moments. This can be done automatically during the sampling process (i.e. burn-in > adaptation) or subsequently by the user. We chose to distinguish between the burn-in and adaptation phase to allow the user more flexibility in the sampler's settings.

Value

mcmc.object containing the following elements: chains, X, pCR

Author(s)

Stefan Paul

References

Vrugt, Jasper A., et al. "Accelerating Markov chain Monte Carlo simulation by differential evolution with self-adaptive randomized subspace sampling." International Journal of Nonlinear Sciences and Numerical Simulation 10.3 (2009): 273-290.

See Also

DREAMzs

Examples

library(BayesianTools)

ll <- generateTestDensityMultiNormal(sigma = "no correlation")
bayesianSetup <- createBayesianSetup(likelihood = ll, 
                                     lower = rep(-10, 3), 
                                     upper = rep(10, 3))

settings = list(iterations = 200)
out <- runMCMC(bayesianSetup = bayesianSetup, sampler = "DEzs", settings = settings)
summary(out)

# DE family samplers are population MCMCs that run a number of internal chains
# in parallel. Here examples how to change the internal chains
# note that internal chains can be executedi n parallel
settings = list(startValue = 4, iterations = 200)
out <- runMCMC(bayesianSetup = bayesianSetup, sampler = "DEzs", settings = settings)
summary(out)

# Modify the start values of the internal chains (note that this is a matrix
# of dim nChain * nPar)
settings = list(startValue = matrix(rnorm(12), nrow = 4, ncol = 3), 
                iterations = 200)
out <- runMCMC(bayesianSetup = bayesianSetup, sampler = "DEzs", settings = settings)
summary(out)

# In the DE sampler family with Z matrix, the previous chains are written in 
# a common matrix, from which proposals are generated. Per default this matrix
# is started with samples from the prior, but we can change this. Often useful
# to improve sampler convergence, 
# see  https://github.com/florianhartig/BayesianTools/issues/79
settings = list(startValue = matrix(rnorm(12), nrow = 4, ncol = 3),
                Z = matrix(rnorm(300), nrow = 100, ncol = 3),
                iterations = 200)
out <- runMCMC(bayesianSetup = bayesianSetup, sampler = "DEzs", settings = settings)
summary(out)



DREAMzs

Description

DREAMzs

Usage

DREAMzs(
  bayesianSetup,
  settings = list(iterations = 10000, nCR = 3, gamma = NULL, eps = 0, e = 0.05, pCRupdate
    = FALSE, updateInterval = 10, burnin = 0, thin = 1, adaptation = 0.2, parallel =
    NULL, Z = NULL, ZupdateFrequency = 10, pSnooker = 0.1, DEpairs = 2, consoleUpdates =
    10, startValue = NULL, currentChain = 1, message = FALSE)
)

Arguments

bayesianSetup

object of class 'bayesianSetup' or 'bayesianOuput'.

settings

list with parameter values

iterations

number of model evaluations

nCR

parameter determining the number of cross-over proposals. If nCR = 1 all parameters are updated jointly.

updateInterval

determines the interval for the pCR (crossover probabilities) update

gamma

kurtosis parameter for Bayesian Inference Scheme.

eps

Ergodicity term

e

Ergodicity term

pCRupdate

update of crossover probabilities

burnin

number of iterations treated as burn-in. These iterations are not recorded in the chain.

thin

thinning parameter. Determines the interval in which values are recorded.

adaptation

number or percentage of samples that are used for the adaptation in DREAM (see Details)

DEpairs

number of pairs used to generate proposal

ZupdateFrequency

frequency to update Z matrix

pSnooker

probability of snooker update

Z

starting matrix for Z

startValue

either a matrix containing the start values (see details), an integer to define the number of chains to be run, a function to sample the start values or NUll - in which case the values are sampled from the prior.

consoleUpdates

interval in which the sampling progress is printed to the console

message

logical, determines whether the sampler's progress should be printed

Details

Instead of a bayesianSetup, the function can take the output of a previous run to restart the sampler from the last iteration. Due to the sampler's internal structure you can only use the output of DREAMzs. If you provide a matrix with start values, the number of rows determines the number of chains that will be run. The number of columns must be equivalent to the number of parameters in your bayesianSetup.

There are several small differences in the algorithm presented here compared to the original paper by Vrugt et al. (2009). Mainly The algorithm implemented here does not have an automatic stopping criterion. Hence, it will always run the number of iterations specified by the user. Also, convergence is not monitored and left to the user. This can easily be done with coda::gelman.diag(chain). Furthermore, the delayed rejection step proposed in Vrugt et al. (2009) is not implemented here.

During the adaptation phase DREAM is running two mechanisms to enhance the sampler's efficiency. First, the distribution of crossover values is tuned to favor large jumps in the parameter space. The crossover probabilities determine how many parameters are updated simultaneously. Second, outlier chains are replaced as they can largely deteriorate the sampler's performance. However, these steps destroy the detailed balance of the chain. Consequently these parts of the chain should be discarded when summarizing posterior moments. This can be done automatically during the sampling process (i.e. burn-in > adaptation) or subsequently by the user. We chose to distinguish between the burn-in and adaptation phase to allow the user more flexibility in the sampler's settings.

Value

mcmc.object containing the following elements: chains, X, pCR, Z

Author(s)

Stefan Paul

References

Vrugt, Jasper A., et al. "Accelerating Markov chain Monte Carlo simulation by differential evolution with self-adaptive randomized subspace sampling." International Journal of Nonlinear Sciences and Numerical Simulation 10.3 (2009): 273-290.

ter Braak C. J. F., and Vrugt J. A. (2008). Differential Evolution Markov Chain with snooker updater and fewer chains. Statistics and Computing http://dx.doi.org/10.1007/s11222-008-9104-9

See Also

DREAM

Examples

library(BayesianTools)

ll <- generateTestDensityMultiNormal(sigma = "no correlation")
bayesianSetup <- createBayesianSetup(likelihood = ll, 
                                     lower = rep(-10, 3), 
                                     upper = rep(10, 3))

settings = list(iterations = 200)
out <- runMCMC(bayesianSetup = bayesianSetup, sampler = "DEzs", settings = settings)
summary(out)

# DE family samplers are population MCMCs that run a number of internal chains
# in parallel. Here examples how to change the internal chains
# note that internal chains can be executedi n parallel
settings = list(startValue = 4, iterations = 200)
out <- runMCMC(bayesianSetup = bayesianSetup, sampler = "DEzs", settings = settings)
summary(out)

# Modify the start values of the internal chains (note that this is a matrix
# of dim nChain * nPar)
settings = list(startValue = matrix(rnorm(12), nrow = 4, ncol = 3), 
                iterations = 200)
out <- runMCMC(bayesianSetup = bayesianSetup, sampler = "DEzs", settings = settings)
summary(out)

# In the DE sampler family with Z matrix, the previous chains are written in 
# a common matrix, from which proposals are generated. Per default this matrix
# is started with samples from the prior, but we can change this. Often useful
# to improve sampler convergence, 
# see  https://github.com/florianhartig/BayesianTools/issues/79
settings = list(startValue = matrix(rnorm(12), nrow = 4, ncol = 3),
                Z = matrix(rnorm(300), nrow = 100, ncol = 3),
                iterations = 200)
out <- runMCMC(bayesianSetup = bayesianSetup, sampler = "DEzs", settings = settings)
summary(out)



Standard GOF metrics Startvalues for sampling with nrChains > 1 : if you want to provide different start values for the different chains, provide a list

Description

Standard GOF metrics Startvalues for sampling with nrChains > 1 : if you want to provide different start values for the different chains, provide a list

Usage

GOF(observed, predicted, plot = F, centered = T)

Arguments

observed

observed values

predicted

predicted values

plot

should a plot be created

centered

if T, variables are centered to the mean of the observations, i.e. the intercept is for the mean value of the observation

Details

The function considers observed ~ predicted and calculates

  1. rmse = root mean squared error

  2. mae = mean absolute errorr

  3. a linear regression with slope, intercept and coefficient of determination R2

For the linear regression, centered = T means that variables will be centered around the mean value of the observation. This setting avoids a correlation between slope and intercept (that the intercept is != 0 as soon as the slope is !=0)

Value

A list with the following entries: rmse = root mean squared error, mae = mean absolute error, slope = slope of regression, offset = intercept of regression, R2 = R2 of regression

Note

In principle, it is possible to plot observed ~ predicted and predicted ~ observed. However, if we assume that the error is mainly on the y axis (observations), i.e. that observations scatter around the true (ideal) value, we should plot observed ~ predicted. See Pineiro et al. (2008). How to evaluate models: observed vs. predicted or predicted vs. observed?. Ecological Modelling, 216(3-4), 316-322.

Author(s)

Florian Hartig

Examples


x = runif(500,-1,1)
y = 0.2 + 0.9  *x + rnorm(500, sd = 0.5)

summary(lm(y ~ x))

GOF(x,y)

GOF(x,y, plot = TRUE)

Helper function for blow and hop moves

Description

Helper function for blow and hop moves

Usage

Gfun(case, npSel, pSel, h, x, x2)

Arguments

case

Type of Twalk move. Either "hop" or "blow"

npSel

number of parameters that are changed.

pSel

vector containing information about which parameters are changed.

h

Parameter for "blow" and hop moves

x

parameter vector of chain 1

x2

parameter vector of chain 2

References

Christen, J. Andres, and Colin Fox. "A general purpose sampling algorithm for continuous distributions (the t-walk)." Bayesian Analysis 5.2 (2010): 263-281.


The Metropolis Algorithm

Description

The Metropolis Algorithm (Metropolis et al. 1953)

Usage

M(
  startValue = NULL,
  iterations = 10000,
  nBI = 0,
  parmin = NULL,
  parmax = NULL,
  f = 1,
  FUN,
  consoleUpdates = 1000
)

Arguments

startValue

vector with the start values for the algorithm. Can be NULL if FUN is of class BayesianSetup. In this case, startValues are sampled from the prior.

iterations

number of iterations to run

nBI

number of burn-in

parmin

minimum values for the parameter vector or NULL if FUN is of class BayesianSetup

parmax

maximum values for the parameter vector or NULL if FUN is of class BayesianSetup

f

scaling factor

FUN

function to be sampled from or object of class BayesianSetup

consoleUpdates

integer, determines the frequency with which sampler progress is printed to the console

Author(s)

Francesco Minunno

References

Metropolis, Nicholas, et al. "Equation of state calculations by fast computing machines." The journal of chemical physics 21.6 (1953): 1087-1092.


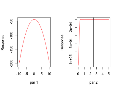
Calculates the Maximum APosteriori value (MAP)

Description

Calculates the Maximum APosteriori value (MAP)

Usage

MAP(bayesianOutput, ...)

Arguments

bayesianOutput

an object of class BayesianOutput (mcmcSampler, smcSampler, or mcmcList)

...

optional values to be passed on the the getSample function

Details

Currently, this function simply returns the parameter combination with the highest posterior in the chain. A more refined option would be to take the MCMC sample and do additional calculations, e.g. use an optimizer, a kernel density estimator, or some other tool to search / interpolate around the best value in the chain.

Author(s)

Florian Hartig

See Also

WAIC, DIC, marginalLikelihood


Creates a Metropolis-type MCMC with options for covariance adaptation, delayed rejection, Metropolis-within-Gibbs, and tempering

Description

Creates a Metropolis-type MCMC with options for covariance adaptation, delayed rejection, Metropolis-within-Gibbs, and tempering

Usage

Metropolis(
  bayesianSetup,
  settings = list(startValue = NULL, optimize = T, proposalGenerator = NULL,
    consoleUpdates = 100, burnin = 0, thin = 1, parallel = NULL, adapt = T,
    adaptationInterval = 500, adaptationNotBefore = 3000, DRlevels = 1, proposalScaling =
    NULL, adaptationDepth = NULL, temperingFunction = NULL, gibbsProbabilities = NULL,
    message = TRUE)
)

Arguments

bayesianSetup

either an object of class bayesianSetup created by createBayesianSetup (recommended), or a log target function

settings

a list of settings - possible options follow

startValue

startValue for the MCMC and optimization (if optimize = T). If not provided, the sampler will attempt to obtain the startValue from the bayesianSetup

optimize

logical, determines whether an optimization for start values and proposal function should be run before starting the sampling

proposalGenerator

optional, proposalgenerator object (see createProposalGenerator)

proposalScaling

additional scaling parameter for the proposals that controls the different scales of the proposals after delayed rejection (typical, after a rejection, one would want to try a smaller scale). Needs to be as long as DRlevels. Defaults to 0.5^(- 0:(mcmcSampler$settings$DRlevels -1)

burnin

number of iterations treated as burn-in. These iterations are not recorded in the chain.

thin

thinning parameter. Determines the interval in which values are recorded.

consoleUpdates

integer, determines the frequency with which sampler progress is printed to the console

adapt

logical, determines whether an adaptive algorithm should be implemented. Default is TRUE.

adaptationInterval

integer, determines the interval of the adaption if adapt = TRUE.

adaptationNotBefore

integer, determines the start value for the adaption if adapt = TRUE.

DRlevels

integer, determines the number of levels for a delayed rejection sampler. Default is 1, which means no delayed rejection is used.

temperingFunction

function to implement simulated tempering in the algorithm. The function describes how the acceptance rate will be influenced in the course of the iterations.

gibbsProbabilities

vector that defines the relative probabilities of the number of parameters to be changed simultaneously.

message

logical, determines whether the sampler's progress should be printed

Details

The 'Metropolis' function is the main function for all Metropolis based samplers in this package. To call the derivatives from the basic Metropolis-Hastings MCMC, you can either use the corresponding function (e.g. AM for an adaptive Metropolis sampler) or use the parameters to adapt the basic Metropolis-Hastings. The advantage of the latter case is that you can easily combine different properties (e.g. adapive sampling and delayed rejection sampling) without changing the function.

Author(s)

Florian Hartig

References

Haario, H., E. Saksman, and J. Tamminen (2001). An adaptive metropolis algorithm. Bernoulli , 223-242.

Haario, Heikki, et al. "DRAM: efficient adaptive MCMC." Statistics and Computing 16.4 (2006): 339-354.

Hastings, W. K. (1970). Monte carlo sampling methods using markov chains and their applications. Biometrika 57 (1), 97-109.

Green, Peter J., and Antonietta Mira. "Delayed rejection in reversible jump Metropolis-Hastings." Biometrika (2001): 1035-1053.

Metropolis, N., A. W. Rosenbluth, M. N. Rosenbluth, A. H. Teller, and E. Teller (1953). Equation of state calculations by fast computing machines. The journal of chemical physics 21 (6), 1087 - 1092.

Examples


# Running the metropolis via the runMCMC with a proposal covariance generated from the prior 
# (can be useful for complicated priors)

ll = function(x) sum(dnorm(x, log = TRUE))
setup = createBayesianSetup(ll, lower = c(-10,-10), upper = c(10,10))

samples = setup$prior$sampler(1000)

generator = createProposalGenerator(diag(1, setup$numPars))
generator = updateProposalGenerator(generator, samples, manualScaleAdjustment = 1, message = TRUE)

settings =  list(proposalGenerator = generator, optimize = FALSE, iterations = 500)  

out = runMCMC(bayesianSetup = setup, sampler = "Metropolis", settings = settings)

T-walk MCMC

Description

T-walk MCMC

Usage

Twalk(
  bayesianSetup,
  settings = list(iterations = 10000, at = 6, aw = 1.5, pn1 = NULL, Ptrav = 0.4918, Pwalk
    = 0.4918, Pblow = 0.0082, burnin = 0, thin = 1, startValue = NULL, consoleUpdates =
    100, message = TRUE)
)

Arguments

bayesianSetup

object of class 'BayesianSetup' or 'BayesianOuput'.

settings

list with parameter values.

iterations

number of model evaluations

at

"traverse" move proposal parameter. Default to 6

aw

"walk" move proposal parameter. Default to 1.5

pn1

probability determining the number of parameters that are changed

Ptrav

move probability of "traverse" moves, default to 0.4918

Pwalk

move probability of "walk" moves, default to 0.4918

Pblow

move probability of "traverse" moves, default to 0.0082

burnin

number of iterations treated as burn-in. These iterations are not recorded in the chain.

thin

thinning parameter. Determines the interval in which values are recorded.

startValue

matrix with start values

consoleUpdates

intervall in which the sampling progress is printed to the console

message

logical, determines whether the sampler's progress should be printed

Details

The probability of "hop" moves is 1 minus the sum of all other probabilities.

Value

Object of class bayesianOutput.

Author(s)

Stefan Paul

References

Christen, J. Andres, and Colin Fox. "A general purpose sampling algorithm for continuous distributions (the t-walk)." Bayesian Analysis 5.2 (2010): 263-281.


Wrapper for step function

Description

Wrapper for step function

Usage

TwalkMove(
  Npar,
  FUN,
  x,
  Eval,
  x2,
  Eval2,
  at = 6,
  aw = 1.5,
  pn1 = min(Npar, 4)/Npar,
  Ptrav = 0.4918,
  Pwalk = 0.4918,
  Pblow = 0.0082,
  Phop = 0.0082
)

Arguments

Npar

number of parameters

FUN

log posterior density

x

parameter vector of chain 1

Eval

last evaluation of x

x2

parameter vector of chain 2

Eval2

last evaluation of x

at

"traverse" move proposal parameter.

aw

"walk" move proposal parameter.

pn1

Probability determining the number of parameters that are changed.

Ptrav

Move probability of "traverse" moves, default to 0.4918

Pwalk

Move probability of "walk" moves, default to 0.4918

Pblow

Move probability of "blow" moves, default to 0.0082

Phop

Move probability of "hop" moves

References

Christen, J. Andres, and Colin Fox. "A general purpose sampling algorithm for continuous distributions (the t-walk)." Bayesian Analysis 5.2 (2010): 263-281.


Main function that is executing and evaluating the moves

Description

Main function that is executing and evaluating the moves

Usage

Twalksteps(case, Npar, FUN, x, Eval, x2, Eval2, at, aw, pn1)

Arguments

case

Type of Twalk move. Either "walk", "traverse", "hop" or "blow"

Npar

number of parameters

FUN

Log posterior density

x

parameter vector of chain 1

Eval

last evaluation of x

x2

parameter vector of chain 2

Eval2

last evaluation of x

at

"traverse" move proposal parameter.

aw

"walk" move proposal parameter.

pn1

Probability determining the number of parameters that are changed.

References

Christen, J. Andres, and Colin Fox. "A general purpose sampling algorithm for continuous distributions (the t-walk)." Bayesian Analysis 5.2 (2010): 263-281.


Very simple ecosystem model

Description

A very simple ecosystem model, based on three carbon pools and a basic LUE model

Usage

VSEM(
  pars = c(KEXT = 0.5, LAR = 1.5, LUE = 0.002, GAMMA = 0.4, tauV = 1440, tauS = 27370,
    tauR = 1440, Av = 0.5, Cv = 3, Cs = 15, Cr = 3),
  PAR,
  C = TRUE
)

Arguments

pars

a parameter vector with parameters and initial states

PAR

Forcing, photosynthetically active radiation (PAR) MJ /m2 /day

C

switch to choose whether to use the C or R version of the model. C is much faster.

Details

This Very Simple Ecosystem Model (VSEM) is a 'toy' model designed to be very simple but yet bear some resemblance to deterministic processed based ecosystem models (PBMs) that are commonly used in forest modelling.

The model determines the accumulation of carbon in the plant and soil from the growth of the plant via photosynthesis and senescence to the soil which respires carbon back to the atmosphere.

The model calculates Gross Primary Productivity (GPP) using a very simple light-use efficiency (LUE) formulation multiplied by light interception. Light interception is calculated via Beer's law with a constant light extinction coefficient operating on Leaf Area Index (LAI).

A parameter (GAMMA) determines the fraction of GPP that is autotrophic respiration. The Net Primary Productivity (NPP) is then allocated to above and below-ground vegetation via a fixed allocation fraction. Carbon is lost from the plant pools to a single soil pool via fixed turnover rates. Heterotrophic respiration in the soil is determined via a soil turnover rate.

The model equations are

– Photosynthesis

LAI = LAR*Cv

GPP = PAR * LUE * (1 - \exp^{(-KEXT * LAI)})

NPP = (1-GAMMA) * GPP

– State equations

dCv/dt = Av * NPP - Cv/tauV

dCr/dt = (1.0-Av) * NPP - Cr/tauR

dCs/dt = Cr/tauR + Cv/tauV - Cs/tauS

The model time-step is daily.

– VSEM inputs:

PAR Photosynthetically active radiation (PAR) MJ /m2 /day

– VSEM parameters:

KEXT Light extinction coefficient m2 ground area / m2 leaf area

LAR Leaf area ratio m2 leaf area / kg aboveground vegetation

LUE Light-Use Efficiency (kg C MJ-1 PAR)

GAMMA Autotrophic respiration as a fraction of GPP

tauV Longevity of aboveground vegetation days

tauR Longevity of belowground vegetation days

tauS Residence time of soil organic matter d

– VSEM states:

Cv Above-ground vegetation pool kg C / m2

Cr Below-ground vegetation pool kg C / m2

Cs Carbon in organic matter kg C / m2

– VSEM fluxes:

G Gross Primary Productivity kg C /m2 /day

NPP Net Primary Productivity kg C /m2 /day

NEE Net Ecosystem Exchange kg C /m2 /day

Value

a matrix with columns NEE, CV, CR and CS units and explanations see details

Author(s)

David Cameron, R and C implementation by Florian Hartig

See Also

VSEMgetDefaults, VSEMcreatePAR, , VSEMcreateLikelihood

Examples



## This example shows how to run and calibrate the VSEM model 

library(BayesianTools)

# Create input data for the model
PAR <- VSEMcreatePAR(1:1000)
plot(PAR, main = "PAR (driving the model)", xlab = "Day")

# load reference parameter definition (upper, lower prior)
refPars <- VSEMgetDefaults()
# this adds one additional parameter for the likelihood standard deviation (see below)
refPars[12,] <- c(2, 0.1, 4) 
rownames(refPars)[12] <- "error-sd"
head(refPars)

# create some simulated test data 
# generally recommended to start with simulated data before moving to real data
referenceData <- VSEM(refPars$best[1:11], PAR) # model predictions with reference parameters  
referenceData[,1] = 1000 * referenceData[,1] 
# this adds the error - needs to conform to the error definition in the likelihood
obs <- referenceData + rnorm(length(referenceData), sd = refPars$best[12])
oldpar <- par(mfrow = c(2,2))
for (i in 1:4) plotTimeSeries(observed = obs[,i], 
                              predicted = referenceData[,i], main = colnames(referenceData)[i])

# Best to program in a way that we can choose easily which parameters to calibrate
parSel = c(1:6, 12)

# here is the likelihood 
likelihood <- function(par, sum = TRUE){
  # set parameters that are not calibrated on default values 
  x = refPars$best
  x[parSel] = par
  predicted <- VSEM(x[1:11], PAR) # replace here VSEM with your model 
  predicted[,1] = 1000 * predicted[,1] # this is just rescaling
  diff <- c(predicted[,1:4] - obs[,1:4]) # difference betweeno observed and predicted
  # univariate normal likelihood. Note that there is a parameter involved here that is fit
  llValues <- dnorm(diff, sd = x[12], log = TRUE)  
  if (sum == FALSE) return(llValues)
  else return(sum(llValues))
}

# optional, you can also directly provide lower, upper in the createBayesianSetup, see help
prior <- createUniformPrior(lower = refPars$lower[parSel], 
                            upper = refPars$upper[parSel], best = refPars$best[parSel])

bayesianSetup <- createBayesianSetup(likelihood, prior, names = rownames(refPars)[parSel])

# settings for the sampler, iterations should be increased for real applicatoin
settings <- list(iterations = 2000, nrChains = 2)

out <- runMCMC(bayesianSetup = bayesianSetup, sampler = "DEzs", settings = settings)

## Not run: 

plot(out)
summary(out)
marginalPlot(out)
gelmanDiagnostics(out) # should be below 1.05 for all parameters to demonstrate convergence 

# Posterior predictive simulations

# Create a prediction function
createPredictions <- function(par){
  # set the parameters that are not calibrated on default values 
  x = refPars$best
  x[parSel] = par
  predicted <- VSEM(x[1:11], PAR) # replace here VSEM with your model 
  return(predicted[,1] * 1000)
}

# Create an error function
createError <- function(mean, par){
  return(rnorm(length(mean), mean = mean, sd = par[7]))
}

# plot prior predictive distribution and prior predictive simulations
plotTimeSeriesResults(sampler = out, model = createPredictions, observed = obs[,1],
                      error = createError, prior = TRUE, main = "Prior predictive")

# plot posterior predictive distribution and posterior predictive simulations
plotTimeSeriesResults(sampler = out, model = createPredictions, observed = obs[,1],
                      error = createError, main = "Posterior predictive")


########################################################
# Demonstrating the updating of the prior from old posterior
# Note that it is usually more exact to rerun the MCMC 
# with all (old and new) data, instead of updating the prior
# because likely some information is lost when approximating the
# Posterior by a multivariate normal 

settings <- list(iterations = 5000, nrChains = 2)

out <- runMCMC(bayesianSetup = bayesianSetup, sampler = "DEzs", settings = settings)

plot(out)
correlationPlot(out, start = 1000)

newPrior = createPriorDensity(out, method = "multivariate",
                              eps = 1e-10,
                              lower = refPars$lower[parSel],
                              upper = refPars$upper[parSel], start= 1000)

bayesianSetup <- createBayesianSetup(likelihood = likelihood,
                                     prior = newPrior,
                                     names = rownames(refPars)[parSel] )

# check boundaries are correct set
bayesianSetup$prior$sampler() < refPars$lower[parSel]
bayesianSetup$prior$sampler() > refPars$upper[parSel]

# check prior looks similar to posterior
x = bayesianSetup$prior$sampler(2000)
correlationPlot(x, thin = F)

out <- runMCMC(bayesianSetup = bayesianSetup, sampler = "DEzs", settings = settings)

plot(out)
correlationPlot(out)

plotTimeSeriesResults(sampler = out,
                      model = createPredictions,
                      observed = obs[,1],
                      error = createError,
                      prior = F, main = "Posterior predictive")

plotTimeSeriesResults(sampler = out,
                      model = createPredictions,
                      observed = obs[,1],
                      error = createError,
                      prior = T, main = "Prior predictive")





## End(Not run)

par(oldpar)

Create an example dataset, and from that a likelihood or posterior for the VSEM model

Description

Create an example dataset, and from that a likelihood or posterior for the VSEM model

Usage

VSEMcreateLikelihood(likelihoodOnly = F, plot = F, selection = c(1:6, 12))

Arguments

likelihoodOnly

logical, decides whether to create only a likelihood, or a full bayesianSetup with uniform priors.

plot

logical, decides whether data should be plotted

selection

vector containing the indices of the selected parameters

Details

The purpose of this function is to be able to conveniently create a likelihood for the VSEM model for demonstration purposes. The function creates example data –> likelihood –> BayesianSetup, where the latter is the

Author(s)

Florian Hartig


Create a random radiation (PAR) time series

Description

Create a random radiation (PAR) time series

Usage

VSEMcreatePAR(days = 1:(3 * 365))

Arguments

days

days to calculate the PAR for

Author(s)

David Cameron, R implementation by Florian Hartig


returns the default values for the VSEM

Description

returns the default values for the VSEM

Usage

VSEMgetDefaults()

Value

a data.frame


calculates the WAIC

Description

calculates the WAIC

Usage

WAIC(bayesianOutput, numSamples = 1000, ...)

Arguments

bayesianOutput

an object of class BayesianOutput. Must implement a log-likelihood density function that can return point-wise log-likelihood values ("sum" argument).

numSamples

the number of samples to calculate the WAIC

...

optional values to be passed on the the getSample function

Details

The WAIC is constructed as

WAIC = -2 * (lppd - p_{WAIC})

The lppd (log pointwise predictive density), defined in Gelman et al., 2013, eq. 4 as

lppd = \sum_{i=1}^n \log \left(\frac{1}{S} \sum_{s=1}^S p(y_i | \theta^s)\right)

The value of p_WAIC can be calculated in two ways, the method used is determined by the method argument.

Method 1 is defined as,

p_{WAIC1} = 2 \sum_{i=1}^{n} (\log (\frac{1}{S} \sum_{s=1}^{S} p(y_i \ \theta^s)) - \frac{1}{S} \sum_{s = 1}^{S} \log p(y_i | \theta^s))

Method 2 is defined as,

p_{WAIC2} = 2 \sum_{i=1}^{n} V_{s=1}^{S} (\log p(y_i | \theta^s))

where V_{s=1}^{S} is the sample variance.

Note

The function requires that the likelihood passed on to BayesianSetup contains the option sum = T/F, with default F. If set to true, the likelihood for each data point must be returned.

Author(s)

Florian Hartig

References

Gelman, Andrew and Jessica Hwang and Aki Vehtari (2013), "Understanding Predictive Information Criteria for Bayesian Models," doi:10.48550/arXiv.1307.5928.

Watanabe, S. (2010). "Asymptotic Equivalence of Bayes Cross Validation and Widely Applicable Information Criterion in Singular Learning Theory", Journal of Machine Learning Research, https://www.jmlr.org/papers/v11/watanabe10a.html.

See Also

DIC, MAP, marginalLikelihood

Examples

bayesianSetup <- createBayesianSetup(likelihood = testDensityNormal, 
                                     prior = createUniformPrior(lower = rep(-10,2),
                                                                upper = rep(10,2)))

# likelihood density needs to have option sum = FALSE

testDensityNormal(c(1,1,1), sum = FALSE)
bayesianSetup$likelihood$density(c(1,1,1), sum = FALSE)
bayesianSetup$likelihood$density(matrix(rep(1,9), ncol = 3), sum = FALSE)

# running MCMC

out = runMCMC(bayesianSetup = bayesianSetup)

WAIC(out)

Provides the default settings for the different samplers in runMCMC

Description

Provides the default settings for the different samplers in runMCMC

Usage

applySettingsDefault(settings = NULL, sampler = "DEzs", check = FALSE)

Arguments

settings

optional list with parameters that will be used instead of the defaults

sampler

one of the samplers in runMCMC

check

logical determines whether parameters should be checked for consistency

Details

The following settings can be used for all MCMCs:

startValue (no default) start values for the MCMC. Note that DE family samplers require a matrix of #' start values. If startvalues are not provided, they are sampled from the prior.

iterations (10000) the MCMC iterations

burnin (0) burnin

thin (1) thinning while sampling

consoleUpdates (100) update frequency for console updates

parallel (NULL) whether parallelization is to be used

message (TRUE) if progress messages are to be printed

nrChains (1) the number of independent MCMC chains to be run. Note that this is not controlling the #' internal number of chains in population MCMCs such as DE, so if you run nrChains = 3 with a DEzs #' #' startValue that is a 4xparameter matrix (= 4 internal chains), you will run independent DEzs runs #' #' with 4 internal chains each.

For more details, see runMCMC

Author(s)

Florian Hartig

Examples

## Generate a test likelihood function. 
ll <- generateTestDensityMultiNormal(sigma = "no correlation")

## Create a BayesianSetup object from the likelihood 
## is the recommended way of using the runMCMC() function.
bayesianSetup <- createBayesianSetup(likelihood = ll, lower = rep(-10, 3), upper = rep(10, 3))

## Finally we can run the sampler. To get possible settings
## for a sampler, see help or run applySettingsDefault(sampler = "Metropolis")
settings = list(iterations = 1000, adapt = FALSE) #
out <- runMCMC(bayesianSetup = bayesianSetup, sampler = "Metropolis", settings = settings)

## out is of class bayesianOutput. There are various standard functions 
# implemented for this output

plot(out)
correlationPlot(out)
marginalPlot(out)
summary(out)

## additionally, you can return the sample as a coda object, and make use of the coda functions
# for plotting and analysis

codaObject = getSample(out, start = 500, coda = TRUE)



Helper function for calculating beta

Description

Helper function for calculating beta

Usage

betaFun(at)

Arguments

at

"traverse" move proposal parameter.


Calculates the marginal likelihood of a chain via bridge sampling

Description

Calculates the marginal likelihood of a chain via bridge sampling

Usage

bridgesample(chain, nParams, lower = NULL, upper = NULL, posterior, ...)

Arguments

chain

a single mcmc chain with samples as rows and parameters and posterior density as columns.

nParams

number of parameters

lower

optional - lower bounds of the prior

upper

optional - upper bounds of the prior

posterior

posterior density function

...

arguments passed to bridge_sampler

Details

This function uses "bridge_sampler" from the package "bridgesampling".

Author(s)

Tankred Ott

See Also

marginalLikelihood

Examples

means <- c(0, 1, 2)
sds <- c(1, 0.6, 3)

# log-likelihood
ll <- function (x) {
  return(sum(dnorm(x, mean = means, sd = sds, log = TRUE)))
}

# lower and upper bounds for prior
lb <- rep(-10, 3)
ub <- rep(10, 3)

# create setup and run MCMC
setup <- createBayesianSetup(likelihood = ll,
                             lower = lb,
                             upper = ub)

out <- runMCMC(bayesianSetup = setup,
               settings = list(iterations = 1000),
               sampler = "DEzs")

# sample from MCMC output with "burn-in" of 25%
sample <- getSample(out$chain, start = 250, numSamples = 500)

# use bridge sampling to get marginal likelihood
bs_result <- bridgesample(chain = sample,
                          nParams = out$setup$numPars,
                          lower = lb,
                          upper = ub,
                          posterior = out$setup$posterior$density)
bs_result

Simulation-based calibration tests

Description

This function performs simulation-based calibration tests based on the idea that posteriors averaged over the prior should yield the prior.

Usage

calibrationTest(posteriorList, priorDraws, ...)

Arguments

posteriorList

a list of posterior samples. List items must be of a class that is supported by getSample. This includes BayesianTools objects, but also matrix and data.frame objects.

priorDraws

a matrix of parameter values, drawn from the prior, that were used to simulate the data underlying the posteriorList. If colnames are provided, they are used in the plots

...

arguments to be passed to getSample. Consider in particular the thinning option.

Details

The purpose of this function is to evaluate the results of a simulation-based calibration of an MCMC analysis.

Briefly, the idea is to repeatedly

  1. sample parameters from the prior,

  2. simulate new data based on these parameters,

  3. calculate the posterior for these data

If the sampler and the likelihood are implemented correctly, the average over all the posterior distribution should then again yield the prior (e.g. Cook et al., 2006).

To test if this is the case, we implement the methods suggested by Talts et al., which is to calculate the rank statistics between the parameter draws and the posterior draws, which we then formally evaluate with a qq unif plot, and a ks.test

I speculate that a ks.test between the two distribution would likely give an identical result, but this is not noted in Talts et al.

Cook, S. R., Gelman, A. and Rubin, D. B. (2006). Validation of Software for Bayesian Models Using Posterior Quantiles. J. Comput. Graph. Stat. 15 675-692.

Talts, Sean, Michael Betancourt, Daniel Simpson, Aki Vehtari, and Andrew Gelman. "Validating Bayesian Inference Algorithms with Simulation-Based Calibration." arXiv preprint arXiv:1804.06788 (2018).

Note

This function was implemented for the tests in Maliet, Odile, Florian Hartig, and Hélène Morlon. "A model with many small shifts for estimating species-specific diversification rates." Nature ecology & evolution 3.7 (2019): 1086-1092. The code linked with this paper provides a further example of its use.

Author(s)

Florian Hartig


Checks if an object is of class 'BayesianSetup'

Description

Function used to assure that an object is of class 'BayesianSetup'. If you pass a function, it is coverted to an object of class 'BayesianSetup' (using createBayesianSetup) before it is returned.

Usage

checkBayesianSetup(bayesianSetup, parallel = F)

Arguments

bayesianSetup

either object of class bayesianSetup or a log posterior function

parallel

if bayesianSetup is a function, this will set the parallelization option for the class BayesianSetup that is created internally. If bayesianSetup is already a BayesianSetup, then this will check if parallel = T is requested but not supported by the BayesianSetup. This option is for internal use in the samplers

Note

The recommended option to use this function in the samplers is to have parallel with default NULL in the samplers, so that checkBayesianSetup with a function will create a bayesianSetup without parallelization, while it will do nothing with an existing BayesianSetup. If the user sets parallelization, it will set the approriate parallelization for a function, and check in case of an existing BayesianSetup. The checkBayesianSetup call in the samplers should then be followed by a check for parallel = NULL in sampler, in which case paralell can be set from the BayesianSetup

Author(s)

Florian Hartig

See Also

createBayesianSetup


Function to combine chains

Description

Function to combine chains

Usage

combineChains(x, merge = T)

Arguments

x

a list of MCMC chains

merge

logical value (T or F) to determine if chains should be merged

Value

combined chains

Note

to combine several chains to a single McmcSamplerList, see createMcmcSamplerList


Convert coda::mcmc objects to BayesianTools::mcmcSampler

Description

Function to support plotting and diagnostic functions for coda::mcmc objects.

Usage

convertCoda(sampler, names = NULL, info = NULL, likelihood = NULL)

Arguments

sampler

an object of class mcmc or mcmc.list

names

a vector with parameter names (optional)

info

a matrix (or list with matrices for mcmc.list objects) with three columns containing log posterior, log likelihood and log prior of the sampler for each time step (optional; but see Details)

likelihood

likelihood function used for sampling (see Details)

Details

The parameter 'likelihood' is optional for most functions but can be needed e.g for DIC function. Also, the parameter information is typically optional for most uses. However, for certain functions (e.g. MAP), the matrix or single columns (e.g. log posterior) are necessary for diagnostics.


Checks if thin is consistent with nTotalSamples samples and if not corrects it.

Description

Checks if thin is consistent with nTotalSamples samples and if not corrects it.

Usage

correctThin(nTotalSamples, thin, autoThinFraction = 0.001)

Arguments

nTotalSamples

total number of rows/samples

thin

thinning parameter

autoThinFraction

fraction of the data that will be sampled when thin is set to "auto". E.g. 0.5 means thin will be nTotalSamples * 0.5. The resulting thin value is rounded down to the next integer.

Details

Checks if the thin argument is consistent with the data consisting of nTotalSamples samples/rows and corrects thin if not.

Author(s)

Tankred Ott


Flexible function to create correlation density plots

Description

Flexible function to create correlation density plots

Usage

correlationPlot(
  mat,
  density = "smooth",
  thin = "auto",
  method = "pearson",
  whichParameters = NULL,
  scaleCorText = T,
  ...
)

Arguments

mat

object of class "bayesianOutput" or a matrix or data frame of variables

density

type of plot to do. Either "smooth" (default), "corellipseCor", or "ellipse"

thin

thinning of the matrix to make things faster. Default is to thin to 5000

method

method for calculating correlations. Possible choices are "pearson" (default), "kendall" and "spearman"

whichParameters

indices of parameters that should be plotted

scaleCorText

should the text to display correlation be scaled to the strength of the correlation?

...

additional parameters to pass on to the getSample, for example parametersOnly = F, or start = 1000

Author(s)

Florian Hartig

References

The code for the correlation density plot originates from Hartig, F.; Dislich, C.; Wiegand, T. & Huth, A. (2014) Technical Note: Approximate Bayesian parameterization of a process-based tropical forest model. Biogeosciences, 11, 1261-1272.

See Also

marginalPlot
plotTimeSeries
tracePlot

Examples

## Generate a test likelihood function. 
ll <- generateTestDensityMultiNormal(sigma = "no correlation")

## Create a BayesianSetup object from the likelihood 
## is the recommended way of using the runMCMC() function.
bayesianSetup <- createBayesianSetup(likelihood = ll, lower = rep(-10, 3), upper = rep(10, 3))

## Finally we can run the sampler and have a look
settings = list(iterations = 1000)
out <- runMCMC(bayesianSetup = bayesianSetup, sampler = "DEzs", settings = settings)

## Correlation density plots:
correlationPlot(out)

## additional parameters can be passed to getSample (see ?getSample for further information)
## e.g. to select which parameters to show or thinning (faster plot)
correlationPlot(out, scaleCorText = FALSE, thin = 100, start = 200, whichParameters = c(1,2))

## text to display correlation will be not scaled to the strength of the correlation
correlationPlot(out, scaleCorText = FALSE) 

## We can also switch the method for calculating correllations
correlationPlot(out, scaleCorText = FALSE, method = "spearman")



Creates a standardized collection of prior, likelihood and posterior functions, including error checks etc.

Description

Creates a standardized collection of prior, likelihood and posterior functions, including error checks etc.

Usage

createBayesianSetup(
  likelihood,
  prior = NULL,
  priorSampler = NULL,
  parallel = FALSE,
  lower = NULL,
  upper = NULL,
  best = NULL,
  names = NULL,
  parallelOptions = list(variables = "all", packages = "all", dlls = NULL),
  catchDuplicates = FALSE,
  plotLower = NULL,
  plotUpper = NULL,
  plotBest = NULL
)

Arguments

likelihood

either an object of class likelihood created by createLikelihood or a specialized likelihood function, or a log likelihood density function. If you provide a function, parallel, paralleOptions and catchDuplicates will be internally used to create the likelihood object

prior

either an object of a prior created by createPrior or a log prior density function

priorSampler

if a prior density (and not a prior class) is provided to prior, the optional prior sampling function can be provided here

parallel

parallelization option. Default is F. Other options include T, or "external". See details.

lower

vector with lower prior limits

upper

vector with upper prior limits

best

vector with best prior values

names

optional vector with parameter names

parallelOptions

list containing three lists.

  • First, "packages" determines the R packages necessary to run the likelihood function.

  • Second, "variables" - the objects in the global environment needed to run the likelihood function and

  • Third, "dlls" is needed to run the likelihood function (see Details and Examples).

catchDuplicates

logical, determines whether unique parameter combinations should only be evaluated once. Only used when the likelihood accepts a matrix with parameter as columns.

plotLower

vector with lower limits for plotting

plotUpper

vector with upper limits for plotting

plotBest

vector with best values for plotting

Details

If prior is of class prior (e.g. create with createPrior), priorSampler, lower, upper and best will be ignored.
If prior is a function (log prior density), priorSampler (custom sampler), or lower/upper (uniform sampler) is required.
If prior is NULL, and lower and upper are passed, a uniform prior (see createUniformPrior) will be created with boundaries lower and upper.

For parallelization, Bayesiantools requires that the likelihood can evaluate multiple parameter vectors (supplied as a matrix) in parallel.

If automatic parallelization is not possible (e.g., because dlls are not thread-safe or write to shared disk), and only in this case, you should specify parallel = "external". In this case, it is assumed that the likelihood is programmed to accept a matrix with parameters as columns and the different model runs as rows. The user can then choose whether and how to parallelize this function. This option provides optimal flexibility for the user, especially regarding complicated parallel architectures or shared memory issues.

For more details on parallelization, make sure to read both vignettes, especially the section on likelihood in the main vignette and the section on parallelization in the vignette on interfacing models.

Value

An object of class BayesianSetup. Implemented S3 generics include print.BayesianSetup.

Author(s)

Florian Hartig, Tankred Ott

See Also

checkBayesianSetup
createLikelihood
createPrior

Examples

ll <- function(x) sum(dnorm(x, log = TRUE))

test <- createBayesianSetup(ll, prior = NULL, priorSampler = NULL, lower = -10, upper = 10)
str(test)
test$prior$density(0)

test$likelihood$density(c(1,1))
test$likelihood$density(1)
test$posterior$density(1)
test$posterior$density(1, returnAll = TRUE)

test$likelihood$density(matrix(rep(1,4), nrow = 2))
#test$posterior$density(matrix(rep(1,4), nrow = 2), returnAll = TRUE)
test$likelihood$density(matrix(rep(1,4), nrow = 4))

## Not run: 

## Example of how to use parallelization using the VSEM model
# Note that the parallelization produces overhead and is not always
# speeding things up. In this example, due to the small
# computational cost of the VSEM the parallelization is
# most likely to reduce the speed of the sampler.

# Creating reference data
PAR <- VSEMcreatePAR(1:1000)
refPars   <- VSEMgetDefaults()
refPars[12,] <- c(0.2, 0.001, 1)
rownames(refPars)[12] <- "error-sd"

referenceData <- VSEM(refPars$best[1:11], PAR) 
obs = apply(referenceData, 2, function(x) x + rnorm(length(x), 
                                                    sd = abs(x) * refPars$best[12]))

# Selecting parameters
parSel = c(1:6, 12)


## Builidng the likelihood function
likelihood <- function(par, sum = TRUE){
  x = refPars$best
  x[parSel] = par
  predicted <- VSEM(x[1:11], PAR)
  diff = c(predicted[,1:3] - obs[,1:3])
  llValues = dnorm(diff, sd = max(abs(c(predicted[,1:3])),0.0001) * x[12], log = TRUE) 
  if (sum == False) return(llValues)
  else return(sum(llValues))
}

# Prior
prior <- createUniformPrior(lower = refPars$lower[parSel], upper = refPars$upper[parSel])

## Definition of the packages and objects that are exported to the cluster.
# These are the objects that are used in the likelihood function.
opts <- list(packages = list("BayesianTools"), variables = list("refPars", "obs", "PAR" ), 
             dlls = NULL)

# Create Bayesian Setup
BSVSEM <- createBayesianSetup(likelihood, prior, best = refPars$best[parSel], 
                              names = rownames(refPars)[parSel], parallel = 2,
                              parallelOptions = opts)

## The bayesianSetup can now be used in the runMCMC function.
# Note that not all samplers can make use of parallel
# computing.

# Remove the Bayesian Setup and close the cluster
stopParallel(BSVSEM)
rm(BSVSEM)


## End(Not run)

Convenience function to create a beta prior

Description

Convenience function to create a beta prior

Usage

createBetaPrior(a, b, lower = 0, upper = 1)

Arguments

a

shape1 of the beta distribution

b

shape2 of the beta distribution

lower

lower values for the parameters

upper

upper values for the parameters

Details

This creates a beta prior, assuming that lower / upper values for parameters are are fixed. The beta is the calculated relative to this lower / upper space.

Note

for details see createPrior

Author(s)

Florian Hartig

See Also

createPriorDensity
createPrior
createTruncatedNormalPrior
createUniformPrior
createBayesianSetup

Examples

# The BT package includes a number of convenience functions to specify
# prior distributions, including createUniformPrior, createTruncatedNormalPrior
# etc. If you want to specify a prior that corresponds to one of these
# distributions, you should use these functions, e.g.:

prior <- createUniformPrior(lower = c(0,0), upper = c(0.4,5))

prior$density(c(2, 3)) # outside of limits -> -Inf
prior$density(c(0.2, 2)) # within limits, -0.6931472

# All default priors include a sampling function, i.e. you can create
# samples from the prior via
prior$sampler()
# [1] 0.2291413 4.5410389

# if you want to specify a prior that does not have a default function, 
# you should use the createPrior function, which expects a density and 
# optionally a sampler function:

density = function(par){
  d1 = dunif(par[1], -2,6, log =TRUE)
  d2 = dnorm(par[2], mean= 2, sd = 3, log =TRUE)
  return(d1 + d2)
}

# Sampler function needs to create a sample from the prior distribution
sampler = function(){
  d1 = runif(1, -2,6)
  d2 = rnorm(1, mean= 2, sd = 3)
  return(cbind(d1,d2))
}

prior <- createPrior(density = density, sampler = sampler, 
                     lower = c(-10,-20), upper = c(10,20), best = NULL)

# note that the createPrior supports additional truncation


# To use a prior in an MCMC, include it in a BayesianSetup 

set.seed(123)
ll <- function(x) sum(dnorm(x, log = TRUE)) # multivariate normal ll
bayesianSetup <- createBayesianSetup(likelihood = ll, prior = prior)

settings = list(iterations = 100)
out <- runMCMC(bayesianSetup = bayesianSetup, settings = settings)

# use createPriorDensity to create a new (estimated) prior from MCMC output

newPrior = createPriorDensity(out, method = "multivariate",
                              eps = 1e-10, lower = c(-10,-20), 
                              upper = c(10,20), best = NULL, scaling = 0.5)


Creates a standardized likelihood class

Description

Creates a standardized likelihood class

Usage

createLikelihood(
  likelihood,
  names = NULL,
  parallel = F,
  catchDuplicates = T,
  sampler = NULL,
  parallelOptions = NULL
)

Arguments

likelihood

log likelihood density

names

parameter names (optional)

parallel

parallelization , either i) no parallelization –> F, ii) native R parallelization –> T / "auto" will select n-1 of your available cores, or provide a number for how many cores to use, or iii) external parallelization –> "external". External means that the likelihood is already able to execute parallel runs in the form of a matrix.

catchDuplicates

logical, determines whether unique parameter combinations should only be evaluated once. This is only applicable when the likelihood accepts a matrix with parameters as columns.

sampler

sampler

parallelOptions

a list containing two lists. First, "packages" specifies the R packages necessary to run the likelihood function. Second, "objects" contains the objects in the global environment needed to run the likelihood function (for details see createBayesianSetup).

Author(s)

Florian Hartig

See Also

likelihoodIidNormal
likelihoodAR1

Examples

# data comes from normal distribution 

data = rnorm(100, mean = 1.2, sd = 0.7)

# define a density function with unknown mean and sd
# needs to return LOG! likelihood

likelihood <- function(x) {
  LL = sum(dnorm(data, mean = x[1], sd = x[2], log = TRUE))
  return(LL)
}

likelihood(x = c(1,1))

# To be used in BayesianTools, a standardized likelihood class should be 
# created via createLikelihood. 

likelihoodClass <- createLikelihood(likelihood)

# This class parallelizes the simple density function and to add
# some convenience functions, for example 
# to catch exceptions that are raised by the call to likelihood
# for example, we can now provide a matrix which will result in
# several likelihood values

likelihoodClass$density(matrix(c(1,2,1,1), nrow = 2))

# createLikelihood is automatically called when you provide the likelihood
# to a BayesianSetup, so it is usually sufficient to just provide 
# the likelihood to createBayesianSetup

bayesianSetup <- createBayesianSetup(likelihood = likelihoodClass, 
                                     lower = c(-2,0.001), 
                                     upper = c(5, 5))

settings = list(iterations = 500)
out <- runMCMC(bayesianSetup, sampler = "DEzs", settings)
summary(out, start = 50)
plot(out) 



Convenience function to create an object of class mcmcSamplerList from a list of mcmc samplers

Description

Convenience function to create an object of class mcmcSamplerList from a list of mcmc samplers

Usage

createMcmcSamplerList(mcmcList)

Arguments

mcmcList

a list of objects of class mcmcSampler

Value

Object of class "mcmcSamplerList"

Author(s)

Florian Hartig


Allows to mix a given parameter vector with a default parameter vector

Description

This function is deprecated and will be removed by v0.2.

Usage

createMixWithDefaults(pars, defaults, locations)

Arguments

pars

vector with new parameter values

defaults

vector with default parameter values

locations

indices of the new parameter values


Creates a standardized posterior class

Description

Creates a standardized posterior class

Usage

createPosterior(prior, likelihood)

Arguments

prior

prior class

likelihood

log likelihood density

Details

Function is internally used in createBayesianSetup to create a standardized posterior class.

Author(s)

Florian Hartig


Creates a user-defined prior class

Description

This function creates a general user-defined prior class. Note that there are specialized function available for specific prior classes, see details.

Usage

createPrior(
  density = NULL,
  sampler = NULL,
  lower = NULL,
  upper = NULL,
  best = NULL
)

Arguments

density

prior density

sampler

Sampling function for density (optional)

lower

vector with lower bounds of parameters

upper

vector with upper bounds of parameter

best

vector with "best" parameter values

Details

This is the general prior generator (factory) in BayesianTools.

A prior encodes the information on the model parameters that is available a priori, i.e. before confronting the model with observed data. Thus, if one knows very little about a parameter, one will tend to set a wide prior, wheras in the case of detailed information, one will set a narrow prior.

To specify a prior in BT, you have to provide a n-dimensional density functions, and optionally, but highly recommended, a sampler function that generates draws from the prior density. This sampler function is used to generate start values in the MCMCs. In no sampler is provided, the user will have to provide explicit starting values for many of the MCMC samplers.

Note the the BT package provides several pre-existing prior function such as createUniformPrior, createTruncatedNormalPrior or createBetaPrior. If your prior fits to those functions, their use is preferred.

Moreover, priors can be created from an existing sample (e.g. generated by an MCMC or SMC sampler)via createPriorDensity. This facilitates the Bayesian cycle of a past posterior being a new prior.

Note

min and max truncate, but not re-normalize the prior density (so, if a pdf that integrated to one is truncated, the integral will in general be smaller than one). For MCMC sampling, this doesn't make a difference, but if absolute values of the prior density are a concern, one should provide a truncated density function for the prior.

Author(s)

Florian Hartig

See Also

createPriorDensity
createBetaPrior
createUniformPrior
createTruncatedNormalPrior
createBayesianSetup
print.prior

Examples

# The BT package includes a number of convenience functions to specify
# prior distributions, including createUniformPrior, createTruncatedNormalPrior
# etc. If you want to specify a prior that corresponds to one of these
# distributions, you should use these functions, e.g.:

prior <- createUniformPrior(lower = c(0,0), upper = c(0.4,5))

prior$density(c(2, 3)) # outside of limits -> -Inf
prior$density(c(0.2, 2)) # within limits, -0.6931472

# All default priors include a sampling function, i.e. you can create
# samples from the prior via
prior$sampler()
# [1] 0.2291413 4.5410389

# if you want to specify a prior that does not have a default function, 
# you should use the createPrior function, which expects a density and 
# optionally a sampler function:

density = function(par){
  d1 = dunif(par[1], -2,6, log =TRUE)
  d2 = dnorm(par[2], mean= 2, sd = 3, log =TRUE)
  return(d1 + d2)
}

# Sampler function needs to create a sample from the prior distribution
sampler = function(){
  d1 = runif(1, -2,6)
  d2 = rnorm(1, mean= 2, sd = 3)
  return(cbind(d1,d2))
}

prior <- createPrior(density = density, sampler = sampler, 
                     lower = c(-10,-20), upper = c(10,20), best = NULL)

# note that the createPrior supports additional truncation


# To use a prior in an MCMC, include it in a BayesianSetup 

set.seed(123)
ll <- function(x) sum(dnorm(x, log = TRUE)) # multivariate normal ll
bayesianSetup <- createBayesianSetup(likelihood = ll, prior = prior)

settings = list(iterations = 100)
out <- runMCMC(bayesianSetup = bayesianSetup, settings = settings)

# use createPriorDensity to create a new (estimated) prior from MCMC output

newPrior = createPriorDensity(out, method = "multivariate",
                              eps = 1e-10, lower = c(-10,-20), 
                              upper = c(10,20), best = NULL, scaling = 0.5)


Fits a density function to a multivariate sample

Description

Fits a density function to a multivariate sample

Usage

createPriorDensity(
  sampler,
  method = "multivariate",
  eps = 1e-10,
  lower = NULL,
  upper = NULL,
  best = NULL,
  scaling = 1,
  ...
)

Arguments

sampler

an object of class BayesianOutput or a matrix

method

method to generate prior - default and currently only option is multivariate

eps

numerical precision to avoid singularity

lower

vector with lower bounds of parameter for the new prior, independent of the input sample

upper

vector with upper bounds of parameter for the new prior, independent of the input sample

best

vector with "best" values of parameter for the new prior, independent of the input sample

scaling

optional scaling factor for the covariance. If scaling > 1 will create a prior wider than the posterior, < 1 a prior more narrow than the posterior. Scaling is linear to the posterior width, i.e. scaling = 2 will create a prior that with 2x the sd of the original posterior.

...

parameters to pass on to the getSample function

Details

This function fits a density estimator to a multivariate (typically a posterior) sample. The main purpose is to summarize a posterior sample as a pdf, in order to include it as a prior in a new analysis, for example when new data becomes available, or to calculate a fractional Bayes factor (see marginalLikelihood).

The limitation of this function is that we currently only implement a multivariate normal density estimator, so you will have a loss of information if your posterior is not approximately multivariate normal, which is likely the case if you have weak data. Extending the function to include more flexible density estimators (e.g. gaussian processes) is on our todo list, but it's quite tricky to get this stable, so I'm not sure when we will have this working. In general, creating reliable empirical density estimates in high-dimensional parameter spaces is extremely tricky, regardless of the software you are using.

For that reason, it is usually recommended to not update the posterior with this option, but rather:

  1. If the full dataset is available, to make a single, or infrequent updates, recompute the entire model with the full / updated data

  2. For frequent updates, consider using SMC instead of MCMC sampling. SMC sampling doesn't require an analytical summary of the posterior.

Author(s)

Florian Hartig

See Also

createPrior
createBetaPrior
createTruncatedNormalPrior
createUniformPrior
createBayesianSetup

Examples

# The BT package includes a number of convenience functions to specify
# prior distributions, including createUniformPrior, createTruncatedNormalPrior
# etc. If you want to specify a prior that corresponds to one of these
# distributions, you should use these functions, e.g.:

prior <- createUniformPrior(lower = c(0,0), upper = c(0.4,5))

prior$density(c(2, 3)) # outside of limits -> -Inf
prior$density(c(0.2, 2)) # within limits, -0.6931472

# All default priors include a sampling function, i.e. you can create
# samples from the prior via
prior$sampler()
# [1] 0.2291413 4.5410389

# if you want to specify a prior that does not have a default function, 
# you should use the createPrior function, which expects a density and 
# optionally a sampler function:

density = function(par){
  d1 = dunif(par[1], -2,6, log =TRUE)
  d2 = dnorm(par[2], mean= 2, sd = 3, log =TRUE)
  return(d1 + d2)
}

# Sampler function needs to create a sample from the prior distribution
sampler = function(){
  d1 = runif(1, -2,6)
  d2 = rnorm(1, mean= 2, sd = 3)
  return(cbind(d1,d2))
}

prior <- createPrior(density = density, sampler = sampler, 
                     lower = c(-10,-20), upper = c(10,20), best = NULL)

# note that the createPrior supports additional truncation


# To use a prior in an MCMC, include it in a BayesianSetup 

set.seed(123)
ll <- function(x) sum(dnorm(x, log = TRUE)) # multivariate normal ll
bayesianSetup <- createBayesianSetup(likelihood = ll, prior = prior)

settings = list(iterations = 100)
out <- runMCMC(bayesianSetup = bayesianSetup, settings = settings)

# use createPriorDensity to create a new (estimated) prior from MCMC output

newPrior = createPriorDensity(out, method = "multivariate",
                              eps = 1e-10, lower = c(-10,-20), 
                              upper = c(10,20), best = NULL, scaling = 0.5)


Factory that creates a proposal generator

Description

Factory that creates a proposal generator

Usage

createProposalGenerator(
  covariance,
  gibbsProbabilities = NULL,
  gibbsWeights = NULL,
  otherDistribution = NULL,
  otherDistributionLocation = NULL,
  otherDistributionScaled = F,
  message = F,
  method = "chol",
  scalingFactor = 2.38
)

Arguments

covariance

covariance matrix. Can also be vector of the sqrt of diagonal elements –> standard deviation

gibbsProbabilities

optional, probabilities for the number of parameters to vary in a Metropolis within Gibbs style - for 4 parameters, c(1,1,0.5,0) means that at most 3 parameters will be varied, and it is twice as likely to vary one or two than to vary 3

gibbsWeights

optional, probabilities for parameters to be varied in a Metropolis within Gibbs style - default is equal weight for all parameters - for 4 parameters, c(1,1,1,100) would mean that if 2 parameters were selected, parameter 4 would be 100 times more likely to be picked than the others. If 4 is selected, the remaining parameters have equal probability.

otherDistribution

optional, additional distribution to be mixed with the default multivariate normal. The distribution needs to accept a parameter vector (to allow the option of making the distribution dependent on the parameter values), but it is still assumed that the change from the current values is returned, not the new absolute values.

otherDistributionLocation

a vector with 0 and 1, denoting which parameters are modified by the otherDistribution

otherDistributionScaled

logical, should the other distribution be scaled if Gibbs updates are calculated?

message

print out parameter settings

method

method for covariance decomposition

scalingFactor

scaling factor for the proposals

Author(s)

Florian Hartig

See Also

updateProposalGenerator

Examples

testMatrix = matrix(rep(c(0,0,0,0), 1000), ncol = 4)
testVector = c(0,0,0,0)


##Standard multivariate normal proposal generator

testGenerator <- createProposalGenerator(covariance = c(1,1,1,1), message = TRUE)

methods(class = "proposalGenerator")
print(testGenerator)

x = testGenerator$returnProposal(testVector)
x

x <- testGenerator$returnProposalMatrix(testMatrix)
boxplot(x)

##Changing the covariance
testGenerator$covariance = diag(rep(100,4))
testGenerator <- testGenerator$updateProposalGenerator(testGenerator, message = TRUE)

testGenerator$returnProposal(testVector)
x <- testGenerator$returnProposalMatrix(testMatrix)
boxplot(x)


##-Changing the gibbs probabilities / probability to modify 1-n parameters

testGenerator$gibbsProbabilities = c(1,1,0,0)
testGenerator <- testGenerator$updateProposalGenerator(testGenerator)

testGenerator$returnProposal(testVector)
x <- testGenerator$returnProposalMatrix(testMatrix)
boxplot(x)


##-Changing the gibbs weights / probability to pick each parameter

testGenerator$gibbsWeights = c(0.3,0.3,0.3,100)
testGenerator <- testGenerator$updateProposalGenerator(testGenerator)

testGenerator$returnProposal(testVector)
x <- testGenerator$returnProposalMatrix(testMatrix)
boxplot(x)


##-Adding another function

otherFunction <- function(x) sample.int(10,1)

testGenerator <- createProposalGenerator(
  covariance = c(1,1,1), 
  otherDistribution = otherFunction, 
  otherDistributionLocation = c(0,0,0,1),
  otherDistributionScaled = TRUE
)

testGenerator$returnProposal(testVector)
x <- testGenerator$returnProposalMatrix(testMatrix)
boxplot(x)
table(x[,4])


Convenience function to create an object of class SMCSamplerList from a list of mcmc samplers

Description

Convenience function to create an object of class SMCSamplerList from a list of mcmc samplers

Usage

createSmcSamplerList(...)

Arguments

...

a list of MCMC samplers

Value

a list of class smcSamplerList with objects of smcSampler

Author(s)

Florian Hartig


Convenience function to create a truncated normal prior

Description

Convenience function to create a truncated normal prior

Usage

createTruncatedNormalPrior(mean, sd, lower, upper)

Arguments

mean

best estimate for each parameter

sd

sdandard deviation

lower

vector of lower prior range for all parameters

upper

vector of upper prior range for all parameters

Note

for details see createPrior

Author(s)

Florian Hartig

See Also

createPriorDensity
createPrior
createBetaPrior
createUniformPrior
createBayesianSetup

Examples

# The BT package includes a number of convenience functions to specify
# prior distributions, including createUniformPrior, createTruncatedNormalPrior
# etc. If you want to specify a prior that corresponds to one of these
# distributions, you should use these functions, e.g.:

prior <- createUniformPrior(lower = c(0,0), upper = c(0.4,5))

prior$density(c(2, 3)) # outside of limits -> -Inf
prior$density(c(0.2, 2)) # within limits, -0.6931472

# All default priors include a sampling function, i.e. you can create
# samples from the prior via
prior$sampler()
# [1] 0.2291413 4.5410389

# if you want to specify a prior that does not have a default function, 
# you should use the createPrior function, which expects a density and 
# optionally a sampler function:

density = function(par){
  d1 = dunif(par[1], -2,6, log =TRUE)
  d2 = dnorm(par[2], mean= 2, sd = 3, log =TRUE)
  return(d1 + d2)
}

# Sampler function needs to create a sample from the prior distribution
sampler = function(){
  d1 = runif(1, -2,6)
  d2 = rnorm(1, mean= 2, sd = 3)
  return(cbind(d1,d2))
}

prior <- createPrior(density = density, sampler = sampler, 
                     lower = c(-10,-20), upper = c(10,20), best = NULL)

# note that the createPrior supports additional truncation


# To use a prior in an MCMC, include it in a BayesianSetup 

set.seed(123)
ll <- function(x) sum(dnorm(x, log = TRUE)) # multivariate normal ll
bayesianSetup <- createBayesianSetup(likelihood = ll, prior = prior)

settings = list(iterations = 100)
out <- runMCMC(bayesianSetup = bayesianSetup, settings = settings)

# use createPriorDensity to create a new (estimated) prior from MCMC output

newPrior = createPriorDensity(out, method = "multivariate",
                              eps = 1e-10, lower = c(-10,-20), 
                              upper = c(10,20), best = NULL, scaling = 0.5)


Convenience function to create a simple uniform prior distribution

Description

Convenience function to create a simple uniform prior distribution

Usage

createUniformPrior(lower, upper, best = NULL)

Arguments

lower

vector of lower prior range for all parameters

upper

vector of upper prior range for all parameters

best

vector with "best" values for all parameters

Note

for details see createPrior

Author(s)

Florian Hartig

See Also

createPriorDensity, createPrior, createBetaPrior, createTruncatedNormalPrior, createBayesianSetup

Examples

# The BT package includes a number of convenience functions to specify
# prior distributions, including createUniformPrior, createTruncatedNormalPrior
# etc. If you want to specify a prior that corresponds to one of these
# distributions, you should use these functions, e.g.:

prior <- createUniformPrior(lower = c(0,0), upper = c(0.4,5))

prior$density(c(2, 3)) # outside of limits -> -Inf
prior$density(c(0.2, 2)) # within limits, -0.6931472

# All default priors include a sampling function, i.e. you can create
# samples from the prior via
prior$sampler()
# [1] 0.2291413 4.5410389

# if you want to specify a prior that does not have a default function, 
# you should use the createPrior function, which expects a density and 
# optionally a sampler function:

density = function(par){
  d1 = dunif(par[1], -2,6, log =TRUE)
  d2 = dnorm(par[2], mean= 2, sd = 3, log =TRUE)
  return(d1 + d2)
}

# Sampler function needs to create a sample from the prior distribution
sampler = function(){
  d1 = runif(1, -2,6)
  d2 = rnorm(1, mean= 2, sd = 3)
  return(cbind(d1,d2))
}

prior <- createPrior(density = density, sampler = sampler, 
                     lower = c(-10,-20), upper = c(10,20), best = NULL)

# note that the createPrior supports additional truncation


# To use a prior in an MCMC, include it in a BayesianSetup 

set.seed(123)
ll <- function(x) sum(dnorm(x, log = TRUE)) # multivariate normal ll
bayesianSetup <- createBayesianSetup(likelihood = ll, prior = prior)

settings = list(iterations = 100)
out <- runMCMC(bayesianSetup = bayesianSetup, settings = settings)

# use createPriorDensity to create a new (estimated) prior from MCMC output

newPrior = createPriorDensity(out, method = "multivariate",
                              eps = 1e-10, lower = c(-10,-20), 
                              upper = c(10,20), best = NULL, scaling = 0.5)


factorMatrice

Description

factorMatrice

Usage

factorMatrice(sigma, method)

Arguments

sigma

sigma

method

either "eigen", "svd" or "chol"


Gelman Diagnostics

Description

Runs Gelman Diagnotics for an object of class BayesianOutput

Usage

gelmanDiagnostics(sampler, thin = "auto", plot = F, ...)

Arguments

sampler

an object of class mcmcSampler or mcmcSamplerList

thin

parameter determining the thinning intervall. Either an integer or "auto" (default) for automatic thinning.

plot

should a Gelman plot be generated

...

further arguments passed to getSample

Details

The function calls coda::gelman.diag to calculate Gelman-Rubin diagnostics coda::gelman.plot to produce the plots.

The idea of these diagnostics is to compare withing and between chain variance of several independent MCMC runs (Gelman & Rubin, 1992). The ratio of the 2 is called the potential scale reduction factor (psfr, also called Rhat). If psfr = 1, this suggest that the independent MCMC runs are essentially identical, and which in turn suggests that they have converged. In practice, values < 1.05, or sometimes < 1.1 for all parameters are considered acceptable.

To obtain reliable Gelman-Rubin diagnostics, the independent MCMCs should be started at different points of the parameter space, ideally overdispersed.

The diagnostics also calculate a multivariate version of the psrf (mpsrf, Brooks & Gelman 1998). In practice, values < 1.1 or < 1.2 are often considered acceptable. While useful as an overview, mpsrf < 1.1 does not necessarily mean that all individual psrf < 1.05, and thus I would in doubt recommend looking at the individual psrf and decide on a case-by-case basis if a lack of convergence for a particular parameter is a concern.

Also, note that convergence is a continuum, and different aspects of a posterior estimation converge with different speed. The rules about 1.05 were obtained by looking at the error of the posterior median / mean. If the goal for the inference is a posterior quantity that is more unstable than the mean, for example tail probabilities or the DIC, one should try to obtain large posterior samples with smaller psrf values.

Note on the use of Gelman diagnostics for population MCMCs, in particular the DE sampler family: the Gelman diagnostics were originally designed for being applied to the outcome of several independent MCMC runs. Technically and practically, it can also be applied to a single population MCMC run that has several internal chains, such as DE, DEzs, DREAM, DREAMzs or T-Walk. As argued in ter Braak et al. (2008), the internal chains should be independent after burn-in. While this is likely correct, it also means that they are not completely independent before, and we observed this behavior in the use of the algorithms (i.e. that internal DEzs chains are more similar to each other than the chains of independent DEzs algorithms), see for example BT issue 226. A concern is that this non-independence could lead to a failure to detect that the sampler hasn't converged yet, due to a wrong burn-in. We would therefore recommend to run several DEzs and check convergence with those, instead of running only one.

Author(s)

Florian Hartig

References

Gelman, A and Rubin, DB (1992) Inference from iterative simulation using multiple sequences, Statistical Science, 7, 457-511.

Brooks, SP. and Gelman, A. (1998) General methods for monitoring convergence of iterative simulations. Journal of Computational and Graphical Statistics, 7, 434-455.

ter Braak, Cajo JF, and Jasper A. Vrugt. "Differential evolution Markov chain with snooker updater and fewer chains." Statistics and Computing 18.4 (2008): 435-446.


Generates matrix of CR values based on pCR

Description

Generates matrix of CR values based on pCR

Usage

generateCRvalues(pCR, settings, Npop)

Arguments

pCR

vector of crossover probabilities. Needs to be of length nCR.

settings

list of settings

Npop

number of chains

Value

Matrix with CR values


Factory to generate a parallel executor of an existing function

Description

Factory to generate a parallel executor of an existing function

Usage

generateParallelExecuter(
  fun,
  parallel = F,
  parallelOptions = list(variables = "all", packages = "all", dlls = NULL)
)

Arguments

fun

function to be changed to parallel execution

parallel

should a parallel R cluster be used? If set to T, the operating system will automatically detect the available cores and n-1 of the available n cores will be used. Alternatively, you can manually set the number of cores to be used

parallelOptions

a list containing three lists.

  • First, 'packages': determines the R packages required to run the likelihood function.

  • Second, 'variables': the objects in the global environment needed to run the likelihood function.

  • Third, 'dlls': the DLLs needed to run the likelihood function (see Details).

Details

For parallelization, if option T is selected, an automatic parallelization is tried via R. Alternatively, "external" can be selected on the assumption that the likelihood has already been parallelized. In the latter case, a matrix with parameters as columns must be accepted. You can also specify which packages, objects and DLLs are exported to the cluster. By default, a copy of your workspace is exported, but depending on your workspace, this can be inefficient. As an alternative, you can specify the environments and packages in the likelihood function (e.g. BayesianTools::VSEM() instead of VSEM()).

Note

Can be used to make functions compatible with library sensitivity

Author(s)

Florian Hartig

Examples


testDensityMultiNormal <- generateTestDensityMultiNormal()


parDen <- generateParallelExecuter(testDensityMultiNormal)$parallelFun
x = matrix(runif(9,0,1), nrow = 3)
parDen(x)


Multivariate normal likelihood

Description

Generates a 3 dimensional multivariate normal likelihood function.

Usage

generateTestDensityMultiNormal(
  mean = c(0, 0, 0),
  sigma = "strongcorrelation",
  sample = F,
  n = 1,
  throwErrors = -1
)

Arguments

mean

vector with the three mean values of the distribution

sigma

either a correlation matrix, or "strongcorrelation", or "no correlation"

sample

logical, should the function create samples?

n

number of samples to create

throwErrors

parameter for test purpose. Between 0 and 1 for proportion of errors

Details

3-d multivariate normal density function with mean 2,4,0 and either strong correlation (default), or no correlation.

Author(s)

Florian Hartig

See Also

testDensityBanana
testLinearModel

Examples

# sampling from the test function
x = generateTestDensityMultiNormal(sample  = TRUE, n = 1000)(1000)
correlationPlot(x)
marginalPlot(x)

# generating the the density
density = generateTestDensityMultiNormal(sample  = FALSE)
density(x[1,])

Determine the parameters in the block update

Description

Determine the parameters in the block update

Usage

getBlock(blockSettings)

Arguments

blockSettings

settings for block update

Value

vector containing the parameter to be updated


getblockSettings

Description

Transforms the original settings to settings used in the model runs

Usage

getBlockSettings(blockUpdate)

Arguments

blockUpdate

input settings

Value

list with block settings


Calculate confidence region from an MCMC or similar sample

Description

Calculate confidence region from an MCMC or similar sample

Usage

getCredibleIntervals(sampleMatrix, quantiles = c(0.025, 0.975))

Arguments

sampleMatrix

matrix of outcomes. Could be parameters or predictions

quantiles

quantiles to be calculated

Author(s)

Florian Hartig

See Also

getPredictiveDistribution
getPredictiveIntervals


Creates a DHARMa object

Description

Creates a DHARMa object

Usage

getDharmaResiduals(model, parMatrix, numSamples, observed, error, plot = TRUE)

Arguments

model

function that calculates model predictions for a given parameter vector

parMatrix

a parameter matrix from which the simulations will be generated

numSamples

the number of samples

observed

a vector of observed values

error

function with signature f(mean, par) that generates error expectations from mean model predictions. Par is a vector from the matrix with the parameter samples (full length). f needs to know which of these parameters are parameters of the error function

plot

logical, determining whether the simulated residuals should be plotted

Author(s)

Tankred Ott


getPanels

Description

Calculates the argument x for par(mfrow = x) for a desired number of panels

Usage

getPanels(x)

Arguments

x

the desired number of panels

Author(s)

Florian Hartig


Returns possible sampler types

Description

Returns possible sampler types

Usage

getPossibleSamplerTypes()

Author(s)

Florian Hartig


Calculates predictive distribution based on the parameters

Description

Calculates predictive distribution based on the parameters

Usage

getPredictiveDistribution(parMatrix, model, numSamples = 1000)

Arguments

parMatrix

matrix of parameter values

model

model / function to calculate predictions. Outcome should be a vector

numSamples

number of samples to be drawn

Details

If numSamples is greater than the number of rows in parMatrix, or NULL, or FALSE, or less than 1 all samples in parMatrix will be used.

Author(s)

Florian Hartig

See Also

getPredictiveIntervals
getCredibleIntervals


Calculates Bayesian credible (confidence) and predictive intervals based on parameter sample

Description

Calculates Bayesian credible (confidence) and predictive intervals based on parameter sample

Usage

getPredictiveIntervals(
  parMatrix,
  model,
  numSamples = 1000,
  quantiles = c(0.025, 0.975),
  error = NULL
)

Arguments

parMatrix

matrix of parameter values

model

model / function to calculate predictions. Outcome should be a vector

numSamples

number of samples to be drawn

quantiles

quantiles to calculate

error

function with signature f(mean, par) that generates error expectations from mean model predictions. Par is a vector from the matrix with the parameter samples (full length). f needs to know which of these parameters are parameters of the error function. If supplied, will calculate also predictive intervals additional to credible intervals

Details

If numSamples is greater than the number of rows in parMatrix, or NULL, or FALSE, or less than 1 all samples in parMatrix will be used.

Author(s)

Florian Hartig

See Also

getPredictiveDistribution
getCredibleIntervals


Produce multivariate normal proposal

Description

Produce multivariate normal proposal

Usage

getRmvnorm(n = 1, R)

Arguments

n

n

R

R

Value

X


Extracts samples from a bayesianOutput

Description

This function extracts samples from a BT MCMC or SMC sampler after they have been run. It can also work on objects, for example coda::mcmc, matrix, It can return either a matrix or a coda mcmc object.

Usage

getSample(
  sampler,
  parametersOnly = T,
  coda = F,
  start = 1,
  end = NULL,
  thin = 1,
  numSamples = NULL,
  whichParameters = NULL,
  reportDiagnostics = FALSE,
  ...
)

## S3 method for class 'matrix'
getSample(
  sampler,
  parametersOnly = T,
  coda = F,
  start = 1,
  end = NULL,
  thin = "auto",
  numSamples = NULL,
  whichParameters = NULL,
  reportDiagnostics = F,
  ...
)

## S3 method for class 'double'
getSample(
  sampler,
  parametersOnly = T,
  coda = F,
  start = 1,
  end = NULL,
  thin = "auto",
  numSamples = NULL,
  whichParameters = NULL,
  reportDiagnostics = F,
  ...
)

## S3 method for class 'integer'
getSample(
  sampler,
  parametersOnly = T,
  coda = F,
  start = 1,
  end = NULL,
  thin = "auto",
  numSamples = NULL,
  whichParameters = NULL,
  reportDiagnostics = F,
  ...
)

## S3 method for class 'data.frame'
getSample(
  sampler,
  parametersOnly = T,
  coda = F,
  start = 1,
  end = NULL,
  thin = "auto",
  numSamples = NULL,
  whichParameters = NULL,
  reportDiagnostics = F,
  ...
)

## S3 method for class 'list'
getSample(
  sampler,
  parametersOnly = T,
  coda = F,
  start = 1,
  end = NULL,
  thin = "auto",
  numSamples = NULL,
  whichParameters = NULL,
  reportDiagnostics = F,
  ...
)

## S3 method for class 'mcmc'
getSample(
  sampler,
  parametersOnly = T,
  coda = F,
  start = 1,
  end = NULL,
  thin = "auto",
  numSamples = NULL,
  whichParameters = NULL,
  reportDiagnostics = F,
  ...
)

## S3 method for class 'mcmc.list'
getSample(
  sampler,
  parametersOnly = T,
  coda = F,
  start = 1,
  end = NULL,
  thin = "auto",
  numSamples = NULL,
  whichParameters = NULL,
  reportDiagnostics = F,
  ...
)

## S3 method for class 'MCMC'
getSample(
  sampler,
  parametersOnly = T,
  coda = F,
  start = 1,
  end = NULL,
  thin = "auto",
  numSamples = NULL,
  whichParameters = NULL,
  reportDiagnostics = F,
  ...
)

## S3 method for class 'MCMC_refClass'
getSample(
  sampler,
  parametersOnly = T,
  coda = F,
  start = 1,
  end = NULL,
  thin = "auto",
  numSamples = NULL,
  whichParameters = NULL,
  reportDiagnostics = F,
  ...
)

## S3 method for class 'mcmcSampler'
getSample(
  sampler,
  parametersOnly = T,
  coda = F,
  start = 1,
  end = NULL,
  thin = 1,
  numSamples = NULL,
  whichParameters = NULL,
  reportDiagnostics = F,
  ...
)

## S3 method for class 'mcmcSamplerList'
getSample(
  sampler,
  parametersOnly = T,
  coda = F,
  start = 1,
  end = NULL,
  thin = 1,
  numSamples = NULL,
  whichParameters = NULL,
  reportDiagnostics,
  ...
)

## S3 method for class 'smcSampler'
getSample(
  sampler,
  parametersOnly = T,
  coda = F,
  start = 1,
  end = NULL,
  thin = 1,
  numSamples = NULL,
  whichParameters = NULL,
  reportDiagnostics = FALSE,
  ...
)

Arguments

sampler

an object, typically of class mcmcSampler, mcmcSamplerList (created by runMCMC), smcSampler, smcSamplerList, mcmc, mcmc.list, double, numeric

parametersOnly

for a BT output, if F, likelihood, posterior and prior values are also provided in the output

coda

works only for mcmc classes - returns output as a coda object. Note: if mcmcSamplerList contains mcmc samplers such as DE that have several chains, the internal chains will be collapsed. This may not be desired for all applications.

start

for mcmc samplers, start value in the chain. For SMC samplers, start particle

end

for mcmc samplers end value in the chain. For SMC samplers, end particle

thin

thinning parameter. Either an integer determining the thinning interval (default is 1) or "auto" for automatic thinning.

numSamples

sample size (only used if thin = 1). If you want to use numSamples set thin to 1.

whichParameters

possibility to select parameters by index

reportDiagnostics

logical, determines whether settings should be included in the output

...

further arguments

Details

If thin is greater than the total number of samples in the sampler object the first and the last element (of each chain if a sampler with multiples chains is used) are sampled. If numSamples is greater than the total number of samples all samples are selected. In both cases a warning is displayed.

If thin and numSamples is passed, the function will use the thin argument if it is valid and greater than 1, else numSamples will be used.

Value

a matrix or a coda object, depending on option

Author(s)

Florian Hartig

Tankred Ott

Examples

ll = function(x) sum(dnorm(x, log = TRUE))

setup = createBayesianSetup(ll, lower = c(-10,-10), upper = c(10,10))

settings = list(nrChains = 2, iterations = 1000)
out <- runMCMC(bayesianSetup = setup, sampler = "DEzs", settings = settings)

# population MCMCs divide the interations by the number of internal chains,
# so the end of the 3 chains is 1000/3 = 334
sample <- getSample(out, start = 100, end = 334, thin = 10) 

# sampling with number of samples instead of thinning and
# returning a coda object
sample <- getSample(out, start = 100, numSamples = 60, coda = TRUE)
plot(sample)


# MCMC with a single chain:
settings_2 <- list(nrChains = 1, iterations = 1000)
out_2 <- runMCMC(setup, sampler = "Metropolis", settings = settings_2)
sample_2 <- getSample(out_2, numSamples = 100)


Function to get the setup from a bayesianOutput

Description

Function to get the setup from a bayesianOutput

Usage

getSetup(x)

Arguments

x

bayesianOutput

Value

bayesianSetup

Author(s)

Tankred Ott


Calculate posterior volume

Description

Calculate posterior volume

Usage

getVolume(sampler, prior = F, method = "MVN", ...)

Arguments

sampler

an object of superclass bayesianOutput or any other class that has implemented the getSample function (e.g. Matrix)

prior

logical, should prior volume be calculated?

method

method for volume estimation. Currently, the only option is "MVN"

...

additional parameters to pass on to the getSample

Details

The idea of this function is to provide an estimate of the "posterior volume", i.e. how "broad" the posterior is. One potential application is the overall reduction of parametric uncertainty between different data types, or between prior and posterior.

Implemented methods for volume estimation:

Option "MVN" - in this option, the volume is calculated as the determinant of the covariance matrix of the prior / posterior sample.

Author(s)

Florian Hartig

Examples

bayesianSetup = createBayesianSetup(
  likelihood = generateTestDensityMultiNormal(sigma = "no correlation"), 
  lower = rep(-10, 3), upper = rep(10, 3))

out <- runMCMC(bayesianSetup = bayesianSetup, sampler = "Metropolis", 
               settings = list(iterations = 2000, message = FALSE))

getVolume(out, prior = TRUE)

bayesianSetup = createBayesianSetup(
  likelihood = generateTestDensityMultiNormal(sigma = "strongcorrelation"), 
  lower = rep(-10, 3), upper = rep(10, 3))

out <- runMCMC(bayesianSetup = bayesianSetup, sampler = "Metropolis", 
               settings = list(iterations = 2000, message = FALSE))

getVolume(out, prior = TRUE)


AR1 type likelihood function

Description

AR1 type likelihood function

Usage

likelihoodAR1(predicted, observed, sd, a)

Arguments

predicted

vector of predicted values

observed

vector of observed values

sd

standard deviation of the iid normal likelihood

a

temporal correlation in the AR1 model

Note

The AR1 model considers the process:
y(t) = a y(t-1) + E
e = i.i.d. N(0,sd)
|a| < 1
At the moment, no NAs are allowed in the time series.

Author(s)

Florian Hartig


Normal / Gaussian Likelihood function

Description

Normal / Gaussian Likelihood function

Usage

likelihoodIidNormal(predicted, observed, sd)

Arguments

predicted

vector of predicted values

observed

vector of observed values

sd

standard deviation of the i.i.d. normal likelihood

Author(s)

Florian Hartig


Funktion to compute log(sum(exp(x))

Description

Funktion to compute log(sum(exp(x))

Usage

logSumExp(x, mean = F)

Arguments

x

values at log scale

mean

logical, determines whether the mean should be used instead of the sum

Details

This function computes log(sum(exp(x)), using the offset trick to avoid numeric overflow, see, e.g. http://jblevins.org/notes/log-sum-exp. The mean option allows calculating logMeanExp

Author(s)

Florian Hartig


Helper function to change an object to a coda mcmc class,

Description

Helper function to change an object to a coda mcmc class,

Usage

makeObjectClassCodaMCMC(chain, start = 1, end = numeric(0), thin = 1)

Arguments

chain

mcmc Chain

start

for MCMC samplers, the initial parameter vector in the chain. For SMC samplers, the initial particle swarm

end

for MCMC samplers, the last parameter vector in the chain. For SMC samplers, end final particle swarm.

thin

thinning parameter

Details

Very similar to coda::mcmc but with less overhead

Value

an object of class coda::mcmc


Calculated the marginal likelihood from a set of MCMC samples

Description

Calculated the marginal likelihood from a set of MCMC samples

Usage

marginalLikelihood(sampler, numSamples = 1000, method = "Chib", ...)

Arguments

sampler

an MCMC or SMC sampler or list, or for method "Prior" also a BayesianSetup

numSamples

number of samples to use. How this works, and if it requires recalculating the likelihood, depends on the method

method

method to choose. Currently available are "Chib" (default), the harmonic mean "HM", sampling from the prior "Prior", and bridge sampling "Bridge". See details

...

further arguments passed to getSample

Details

The marginal likelihood is the average likelihood across the prior space. It is used, for example, for Bayesian model selection and model averaging.

It is defined as

ML = \int L(\Theta) p(\Theta) d\Theta

Given that MLs are calculated for each model, you can get posterior weights (for model selection and/or model averaging) on the model by

P(M_i|D) = ML_i * p(M_i) / (\sum_i ML_i * p(M_i) )

In BT, we return the log ML, so you will have to exp all values for this formula.

It is well-known that the ML is strongly dependent on the prior, and in particular the choice of the width of uninformative priors may have major impacts on the relative weights of the models. It has therefore been suggested to not use the ML for model averaging / selection on uninformative priors. If you have no informative priors, and option is to split the data into two parts, use one part to generate informative priors for the model, and the second part for the model selection. See help for an example.

The marginalLikelihood function currently implements four ways to calculate the marginal likelihood. Be aware that marginal likelihood calculations are notoriously prone to numerical stability issues. Especially in high-dimensional parameter spaces, there is no guarantee that any of the implemented algorithms will converge reasonably fast. The recommended (and default) method is the method "Chib" (Chib and Jeliazkov, 2001), which is based on MCMC samples, with a limited number of additional calculations. Despite being the current recommendation, note there are some numeric issues with this algorithm that may limit reliability for larger dimensions.

The harmonic mean approximation, is implemented only for comparison. Note that the method is numerically unreliable and usually should not be used.

The third method is simply sampling from the prior. While in principle unbiased, it will only converge for a large number of samples, and is therefore numerically inefficient.

The Bridge method uses bridge sampling as implemented in the R package "bridgesampling". It is potentially more exact than the Chib method, but might require more computation time. However, this may be very dependent on the sampler.

Value

A list with log of the marginal likelihood, as well as other diagnostics depending on the chosen method

Author(s)

Florian Hartig

References

Chib, Siddhartha, and Ivan Jeliazkov. "Marginal likelihood from the Metropolis-Hastings output." Journal of the American Statistical Association 96.453 (2001): 270-281.

Dormann et al. 2018. Model averaging in ecology: a review of Bayesian, information-theoretic, and tactical approaches for predictive inference. Ecological Monographs

See Also

WAIC, DIC, MAP

Examples

##############################################################
# Comparison of ML for two regression models

# Creating test data with quadratic relationship
sampleSize = 30
x <- (-(sampleSize-1)/2):((sampleSize-1)/2)
y <-  1 * x + 1*x^2 + rnorm(n=sampleSize,mean=0,sd=10)
# plot(x,y, main="Test Data")

# likelihoods for linear and quadratic model 
likelihood1 <- function(param){
  pred = param[1] + param[2]*x + param[3] * x^2
  singlelikelihoods = dnorm(y, mean = pred, sd = 1/(param[4]^2), log = TRUE)
  return(sum(singlelikelihoods))  
}
likelihood2 <- function(param){
  pred = param[1] + param[2]*x 
  singlelikelihoods = dnorm(y, mean = pred, sd = 1/(param[3]^2), log = TRUE)
  return(sum(singlelikelihoods))  
}

setUp1 <- createBayesianSetup(likelihood1, 
                              lower = c(-5,-5,-5,0.01), 
                              upper = c(5,5,5,30))
setUp2 <- createBayesianSetup(likelihood2, 
                              lower = c(-5,-5,0.01), 
                              upper = c(5,5,30))

out1 <- runMCMC(bayesianSetup = setUp1)
M1 = marginalLikelihood(out1, start = 1000)

out2 <- runMCMC(bayesianSetup = setUp2)
M2 = marginalLikelihood(out2, start = 1000)


### Calculating Bayes factor

exp(M1$ln.ML - M2$ln.ML)

# BF > 1 means the evidence is in favor of M1. See Kass, R. E. & Raftery, A. E. 
# (1995) Bayes Factors. J. Am. Stat. Assoc., Amer Statist Assn, 90, 773-795.

### Calculating Posterior weights

exp(M1$ln.ML) / ( exp(M1$ln.ML) + exp(M2$ln.ML))

# If models have different model priors, multiply with the prior probabilities of each model. 


## Not run:  
#############################################################
# Fractional Bayes factor

# Motivation: ML is very dependent on the prior, which is a problem if you 
# have uninformative priors. you can see this via rerunning the upper  
# example with changed priors - suddenly, support for M1 is gone


setUp1 <- createBayesianSetup(likelihood1, 
                              lower = c(-500,-500,-500,0.01), 
                              upper = c(500,500,500,3000))
setUp2 <- createBayesianSetup(likelihood2, 
                              lower = c(-500,-500,0.01), 
                              upper = c(500,500,3000))

out1 <- runMCMC(bayesianSetup = setUp1)
M1 = marginalLikelihood(out1, start = 1000)

out2 <- runMCMC(bayesianSetup = setUp2)
M2 = marginalLikelihood(out2, start = 1000)


### Calculating Bayes factor

exp(M1$ln.ML - M2$ln.ML)

# it has therefore been suggested that ML should not be calculated on uninformative priors. But
# what to do if there are no informative priors?
# one option is to calculate the fractional BF, which means that one splits the data in half,
# uses the first half to fit the model, and then use the posterior as a new (now informative)
# prior for the ML - let's do this for the previous case


# likelihoods with half the data 
# note: half of the data is ensured here by summing only seq(1, 30, 2) of the
# observations in the likelihood

likelihood1 <- function(param){
  pred = param[1] + param[2]*x + param[3] * x^2
  singlelikelihoods = dnorm(y, mean = pred, sd = 1/(param[4]^2), log = TRUE)
  return(sum(singlelikelihoods[seq(1, 30, 2)]))  
}
likelihood2 <- function(param){
  pred = param[1] + param[2]*x 
  singlelikelihoods = dnorm(y, mean = pred, sd = 1/(param[3]^2), log = TRUE)
  return(sum(singlelikelihoods[seq(1, 30, 2)]))  
}

setUp1 <- createBayesianSetup(likelihood1, 
                              lower = c(-500,-500,-500,0.01), 
                              upper = c(500,500,500,3000))
setUp2 <- createBayesianSetup(likelihood2, 
                              lower = c(-500,-500,0.01), 
                              upper = c(500,500,3000))

out1 <- runMCMC(bayesianSetup = setUp1)
out2 <- runMCMC(bayesianSetup = setUp2)

newPrior1 = createPriorDensity(out1, start = 200, 
                               lower = c(-500,-500,-500,0.01), 
                               upper = c(500,500,500,3000))
newPrior2 = createPriorDensity(out2, start = 200, 
                               lower = c(-500,-500,0.01), 
                               upper = c(500,500,3000))

# now rerun this with likelihoods for the other half of the data and new prior

likelihood1 <- function(param){
  pred = param[1] + param[2]*x + param[3] * x^2
  singlelikelihoods = dnorm(y, mean = pred, sd = 1/(param[4]^2), log = TRUE)
  return(sum(singlelikelihoods[seq(2, 30, 2)]))  
}
likelihood2 <- function(param){
  pred = param[1] + param[2]*x 
  singlelikelihoods = dnorm(y, mean = pred, sd = 1/(param[3]^2), log = TRUE)
  return(sum(singlelikelihoods[seq(2, 30, 2)]))  
}

setUp1 <- createBayesianSetup(likelihood1, prior = newPrior1)
setUp2 <- createBayesianSetup(likelihood2, prior = newPrior2)

out1 <- runMCMC(bayesianSetup = setUp1)
M1 = marginalLikelihood(out1, start = 1000)

out2 <- runMCMC(bayesianSetup = setUp2)
M2 = marginalLikelihood(out2, start = 1000)

### Calculating the fractional Bayes factor

exp(M1$ln.ML - M2$ln.ML)


## End(Not run)

############################################################
### Performance comparison ### 


# Low dimensional case with narrow priors - all methods have low error

# we use a truncated normal for the likelihood to make sure that the density 
# integrates to 1 - makes it easier to calculate the theoretical ML
likelihood <- function(x) sum(msm::dtnorm(x, log = TRUE, lower = -1, upper = 1))
prior = createUniformPrior(lower = rep(-1,2), upper = rep(1,2))
bayesianSetup <- createBayesianSetup(likelihood = likelihood, prior = prior)
out = runMCMC(bayesianSetup = bayesianSetup, settings = list(iterations = 5000))

# plot(out)

# theoretical value
theory = log(1/(2^2))

marginalLikelihood(out)$ln.ML - theory
marginalLikelihood(out, method = "Prior", numSamples =  500)$ln.ML - theory
marginalLikelihood(out, method = "HM", numSamples =  500)$ln.ML - theory
marginalLikelihood(out, method = "Bridge", numSamples =  500)$ln.ML - theory


# higher dimensions - wide prior - HM and Prior don't work

likelihood <- function(x) sum(msm::dtnorm(x, log = TRUE, lower = -10, upper = 10))
prior = createUniformPrior(lower = rep(-10,3), upper = rep(10,3))
bayesianSetup <- createBayesianSetup(likelihood = likelihood, prior = prior)
out = runMCMC(bayesianSetup = bayesianSetup, settings = list(iterations = 5000))

# plot(out)

# theoretical value
theory = log(1/(20^3))

marginalLikelihood(out)$ln.ML - theory
marginalLikelihood(out, method = "Prior", numSamples =  500)$ln.ML - theory
marginalLikelihood(out, method = "HM", numSamples =  500)$ln.ML - theory
marginalLikelihood(out, method = "Bridge", numSamples =  500)$ln.ML - theory



Plot MCMC marginals

Description

Plot MCMC marginals

Usage

marginalPlot(
  x,
  prior = NULL,
  xrange = NULL,
  type = "d",
  singlePanel = FALSE,
  settings = NULL,
  nPriorDraws = 10000,
  ...
)

Arguments

x

bayesianOutput, or matrix or data.frame with samples as rows and parameters as columns

prior

if x is a bayesianOutput, T/F will determines whether the prior is drawn (default = T). If x is matrix or data.frame, a prior can be drawn if a matrix of prior draws with values as rows and parameters as columns can be provided here.

xrange

vector or matrix of plot ranges for the x-axis. If matrix, the rows must be parameters and the columns must be min and max values.

type

character, determes the plot type. Either 'd' for density plot, or 'v' for violin plot

singlePanel

logical, determines whether the parameter should be plotted in a single panel or each in its own panel

settings

optional, list of additional settings for marginalPlotDensity, and marginalPlotViolin, respectively

nPriorDraws

number of draws from the prior, if x is bayesianOutput

...

additional arguments passed to getSample. If you have a high number of draws from the posterior it is advised to set numSamples (to e.g. 5000) for performance reasons.

Author(s)

Tankred Ott, Florian Hartig

Examples

## Generate a test likelihood function. 
ll <- generateTestDensityMultiNormal(sigma = "no correlation")

## Create a BayesianSetup
bayesianSetup <- createBayesianSetup(likelihood = ll, lower = rep(-10, 3), upper = rep(10, 3))

## Finally we can run the sampler and have a look
settings = list(iterations = 1000, adapt = FALSE)
out <- runMCMC(bayesianSetup = bayesianSetup, sampler = "Metropolis", settings = settings)

marginalPlot(out, prior = TRUE)

## We can plot the marginals in several ways:
## violin plots
marginalPlot(out, type = 'v', singlePanel = TRUE) 
marginalPlot(out, type = 'v', singlePanel = FALSE)
marginalPlot(out, type = 'v', singlePanel = TRUE, prior = TRUE)

## density plot
marginalPlot(out, type = 'd', singlePanel = TRUE) 
marginalPlot(out, type = 'd', singlePanel = FALSE)
marginalPlot(out, type = 'd', singlePanel = TRUE, prior = TRUE)

## if you have a very wide prior you can use the xrange option to plot only
## a certain parameter range
marginalPlot(out, type = 'v', singlePanel = TRUE, xrange = matrix(rep(c(-5, 5), 3), ncol = 3))

##Further options
# We can pass arguments to getSample (check ?getSample) and to the density and violin plots
marginalPlot(out, type = 'v', singlePanel = TRUE, 
             settings = list(col = c('#FC006299','#00BBAA88')), prior = TRUE)
marginalPlot(out, type = 'v', singlePanel = TRUE, numSamples = 500)

Plot marginals as densities

Description

Plot marginals as densities

Usage

marginalPlotDensity(
  posteriorMat,
  priorMat = NULL,
  xrange = NULL,
  col = c("#FC006299", "#00BBAA30"),
  singlePanel = TRUE,
  ...
)

Arguments

posteriorMat

matrix with samples as rows and parameters as columns

priorMat

matrix (optional) with samples as rows and parameters as columns

xrange

vector or matrix (optional), determining the plotting range, with parameters as columns and min, max as rows

col

vector of colors for posterior and

singlePanel

logical, determining whether the parameter should be plotted in a single panel or each in its own panel

Author(s)

Tankred Ott


Plot marginals as violin plot

Description

Plot marginals as violin plot

Usage

marginalPlotViolin(
  posteriorMat,
  priorMat = NULL,
  xrange = NULL,
  col = c("#FC006299", "#00BBAA88"),
  singlePanel = TRUE,
  ...
)

Arguments

posteriorMat

matrix with samples as rows and parameters as columns

priorMat

matrix (optional) with samples as rows and parameters as columns

xrange

vector or matrix (optional), determining the plotting range, with parameters as columns and min, max as rows

col

vector of colors for posterior and

singlePanel

logical, determining whether the parameter should be plotted in a single panel or each in its own panel

Author(s)

Tankred Ott


Run multiple chains

Description

Run multiple chains

Usage

mcmcMultipleChains(bayesianSetup, settings, sampler)

Arguments

bayesianSetup

object of class "BayesianSetup"

settings

list containing settings for sampler

sampler

character, either "Metropolis" or "DE"

Value

list containing the single runs ($sampler) and the chains in a coda::mcmc.list ($mcmc.list)


Merge Chains

Description

Merge a list of outputs from MCMC / SMC samplers

Usage

mergeChains(l, ...)

Arguments

l

a list with objects that can be accessed with getSample

...

arguments to be passed on to getSample

Details

The function merges a list of outputs from MCMC / SMC samplers into a single matrix. Requirement is that the list contains classes for which the getSample function works

Value

a matrix

Author(s)

Florian Hartig


Function to calculate the metropolis ratio

Description

Function to calculate the metropolis ratio

Usage

metropolisRatio(LP2, LP1, tempering = 1)

Arguments

LP2

log posterior old position

LP1

log posterior of proposal

tempering

value for tempering

Author(s)

Florian Hartig


Plots of MCMC output

Description

Plots MCMC output

Usage

## S3 method for class 'mcmcSampler'
plot(x, ...)

## S3 method for class 'mcmcSamplerList'
plot(x, ...)

Arguments

x

object of class mcmcSampler or mcmcSamplerList

...

additional options passed to tracePlot

Functions

Author(s)

Florian Hartig

See Also

getSample.mcmcSampler


Plots of smcSampler output

Description

Plots smcSampler output

Usage

## S3 method for class 'smcSamplerList'
plot(x, ...)

## S3 method for class 'smcSampler'
plot(x, ...)

Arguments

x

object of class mcmcSampler or mcmcSamplerList

...

additional options passed to tracePlot

Functions


Diagnostic Plot

Description

This function plots the DIC, WAIC, mPSRF, PSRF(with upper C.I.) and traces of the parameters in dependence of iterations. DIC, WAIC are plotted separately for the chains and the trace plots also for the internal chains.

Usage

plotDiagnostic(
  out,
  start = 50,
  numSamples = 100,
  window = 0.2,
  plotWAIC = F,
  plotPSRF = T,
  plotDIC = T,
  plotTrace = T,
  graphicParameters = NULL,
  ...
)

Arguments

out

object of class "bayesianOutput"

start

start value for calculating DIC, WAIC, mPSRF and PSRF, default = 50

numSamples

for calculating WAIC, default = 10 because of high computational costs

window

plot range to show, vector of percents or only one value as start value for the window

plotWAIC

logical, whether to calculate WAIC or not, default = T

plotPSRF

logical, whether to calculate and plot mPSRF/PSRF or not, default = T

plotDIC

logical, whether to calculate and plot DIC or not, default = T

plotTrace

logical, whether to show trace plots or not, default = T

graphicParameters

graphic parameters as list for plot function

...

parameters to give to getSample

Author(s)

Maximilian Pichler

Examples

## Not run: 
  
  # Create bayesian setup with  
  bayesianSetup <- createBayesianSetup(likelihood = testDensityNormal, 
                                       prior = createUniformPrior(lower = -10,
                                                                  upper = 10))
  # running MCMC
  out = runMCMC(bayesianSetup = bayesianSetup)
  
  # diagnostic plots
  plotDiagnostic(out)

## End(Not run)

One-factor-at-a-time sensitivity plot

Description

Performs a one-factor-at-a-time sensitivity analysis for the posterior of a given bayesianSetup within the prior range.

Usage

plotSensitivity(bayesianSetup, selection = NULL, equalScale = TRUE)

Arguments

bayesianSetup

An object of class BayesianSetup

selection

indices of selected parameters

equalScale

logical, if TRUE - y axis of all plots will have the same scale

Details

The function performs a one-factor-at-a-time sensitivity analysis on a BayesianSetup object.

Per default, the scale of the y axis is the same for all plots. Often, this creates problems, as one parameter is far more sensitive than another. In this case, we will see a plot like the following:

Sensitivity Plot

This issue can be resolved by setting 'equalScale = F'. In this case, the y axis will have different scales, resulting in the following plot:

Sensitivity Plot

Note

This function can also be used for sensitivity analysis of an arbitrary output - just create a BayesianSetup with this output.

Author(s)

Florian Hartig

Examples


ll <- testDensityBanana
bayesianSetup <- createBayesianSetup(likelihood = ll, lower = rep(-10, 2), upper = rep(10, 2))

plotSensitivity(bayesianSetup)

# can select parameters
plotSensitivity(bayesianSetup, selection = c(2,1))

# scale each parameter independently
plotSensitivity(bayesianSetup, equalScale = FALSE)

Plots a time series, with the option to include confidence and prediction band

Description

Plots a time series, with the option to include confidence and prediction band

Usage

plotTimeSeries(
  observed = NULL,
  predicted = NULL,
  x = NULL,
  confidenceBand = NULL,
  predictionBand = NULL,
  xlab = "Time",
  ylab = "Observed / predicted values",
  ...
)

Arguments

observed

observed values

predicted

predicted values

x

optional values for x axis (time)

confidenceBand

matrix with confidenceBand

predictionBand

matrix with predictionBand

xlab

a title for the x axis

ylab

a title for the y axis

...

further arguments passed to plot

Details

Values for confidence and prediction bands can be generated with getPredictiveIntervals. For a more elaborate version of this plot, see plotTimeSeriesResults

Author(s)

Florian Hartig

See Also

marginalPlot, tracePlot, correlationPlot

Examples

# Create time series
ts <- VSEMcreatePAR(1:100)

# create fake "predictions"
pred <- ts + rnorm(length(ts), mean = 0, sd = 2)

# plot time series
par(mfrow=c(1,2))

plotTimeSeries(observed = ts, main="Observed")
plotTimeSeries(observed = ts, predicted = pred, main = "Observed and predicted")

par(mfrow=c(1,1))


Plots residuals of a time series

Description

Plots residuals of a time series

Usage

plotTimeSeriesResiduals(residuals, x = NULL, main = "residuals")

Arguments

residuals

x

x

optional values for x axis (time)

main

title of the plot

Author(s)

Florian Hartig


Creates a time series plot typical for an MCMC / SMC fit

Description

Creates a time series plot typical for an MCMC / SMC fit

Usage

plotTimeSeriesResults(
  sampler,
  model,
  observed,
  error = NULL,
  plotResiduals = TRUE,
  start = 1,
  prior = FALSE,
  ...
)

Arguments

sampler

Either a) a matrix b) an MCMC object (list or not), or c) an SMC object

model

function that calculates model predictions for a given parameter vector

observed

observed values as vector

error

function with signature f(mean, par) that generates observations with error (error = stochasticity according to what is assumed in the likelihood) from mean model predictions. Par is a vector from the matrix with the parameter samples (full length). f needs to know which of these parameters are parameters of the error function. See example in VSEM

plotResiduals

logical determining whether residuals should be plotted

start

numeric start value for the plot (see getSample)

prior

if a prior sampler is implemented, setting this parameter to TRUE will draw model parameters from the prior instead of the posterior distribution

...

further arguments passed to plot

Author(s)

Florian Hartig

See Also

getPredictiveIntervals

Examples

# Create time series
ts <- VSEMcreatePAR(1:100)

# create fake "predictions"
pred <- ts + rnorm(length(ts), mean = 0, sd = 2)

# plot time series
par(mfrow=c(1,2))

plotTimeSeries(observed = ts, main="Observed")
plotTimeSeries(observed = ts, predicted = pred, main = "Observed and predicted")

par(mfrow=c(1,1))


Print an object of BayesianSetup

Description

print function for objects of class BayesianSetup

Usage

## S3 method for class 'BayesianSetup'
print(x, ...)

Arguments

x

an object of class BayesianSetup

...

not implemented

Author(s)

Maximilian Pichler

See Also

checkBayesianSetup
createBayesianSetup


Prints MCMC output

Description

Prints MCMC output

Usage

## S3 method for class 'mcmcSampler'
print(x, ...)

## S3 method for class 'mcmcSamplerList'
print(x, ...)

Arguments

x

object of class mcmcSampler or mcmcSamplerList

...

additional options

Functions

Author(s)

Florian Hartig

See Also

getSample.mcmcSampler


Print object of prior class

Description

print function for objects of class prior

Usage

## S3 method for class 'prior'
print(x, ...)

Arguments

x

object of a prior

...

additional parameters

Author(s)

Maximilian Pichler

See Also

createPrior


Print of smcSampler output

Description

Print smcSampler output

Usage

## S3 method for class 'smcSamplerList'
print(x, ...)

## S3 method for class 'smcSampler'
print(x, ...)

Arguments

x

object of class mcmcSampler or mcmcSamplerList

...

additional options

Functions

Author(s)

Florian Hartig


Helper function to create proposal

Description

Helper function to create proposal

Usage

propFun(case, Npar, pn1, x, x2, beta = NULL, aw = NULL)

Arguments

case

Type of Twalk move. Either "walk", "traverse", "hop" or "blow"

Npar

number of parameters

pn1

Probability determining the number of parameters that are changed.

x

parameter vector of chain 1

x2

parameter vector of chain 2

beta

parameter for "traverse" move proposals.

aw

"walk" move proposal parameter.

References

Christen, J. Andres, and Colin Fox. "A general purpose sampling algorithm for continuous distributions (the t-walk)." Bayesian Analysis 5.2 (2010): 263-281.


Rescale

Description

Rescales values in the interval "from" (lower, upper) to the new interval "to" (lower, upper).

Usage

rescale(x, from, to)

Arguments

x

vector of values to be scaled

from

vector of length 2, original interval (lower, upper)

to

vector of length 2, target interval (lower, upper)

Author(s)

Tankred Ott


Main wrapper function to start MCMCs, particle MCMCs and SMCs

Description

Main wrapper function to start MCMCs, particle MCMCs and SMCs

Usage

runMCMC(bayesianSetup, sampler = "DEzs", settings = NULL)

Arguments

bayesianSetup

either a BayesianSetup (see createBayesianSetup), a function, or a BayesianOutput created by runMCMC. The latter allows to continue a previous MCMC run. See details for how to restart a sampler.

sampler

sampling algorithm to be run. Default is DEzs. Options are "Metropolis", "AM", "DR", "DRAM", "DE", "DEzs", "DREAM", "DREAMzs", "SMC". For details see the help of the individual functions.

settings

list with settings for each sampler. If a setting is not provided, defaults (see applySettingsDefault) will be used.

Details

The runMCMC function can be started with either one of

  1. an object of class BayesianSetup with prior and likelihood function (created with createBayesianSetup). check if appropriate parallelization options are used - many samplers can make use of parallelization if this option is activated when the class is created.

  2. a log posterior or other target function,

  3. an object of class BayesianOutput created by runMCMC. The latter allows to continue a previous MCMC run.

Settings for the sampler are provides as a list. You can see the default values by running applySettingsDefault with the respective sampler name. The following settings can be used for all MCMCs:

The MCMC samplers will have a number of additional settings, which are described in the Vignette (run vignette("BayesianTools", package="BayesianTools") and in the help of the samplers. See Metropolis for Metropolis based samplers, DE and DEzs for standard differential evolution samplers, DREAM and DREAMzs for DREAM sampler, Twalk for the Twalk sampler, and smcSampler for rejection and Sequential Monte Carlo sampling. Note that the samplers "AM", "DR", and "DRAM" are special cases of the "Metropolis" sampler and are shortcuts for predefined settings ("AM": adapt=TRUE; "DR": DRlevels=2; "DRAM": adapt=True, DRlevels=2).

Note that even if you specify parallel = T, this will only turn on internal parallelization of the samplers. The independent samplers controlled by nrChains are not evaluated in parallel, so if time is an issue it will be better to run the MCMCs individually and then combine them via createMcmcSamplerList into one joint object.

Note that, DE and DREAM variants as well as SMC and T-walk require a population to start, which should be provided as a matrix. Default (NULL) sets the population size for DE to 3 x dimensions of parameters, for DREAM to 2 x dimensions of parameters and for DEzs and DREAMzs to three, sampled from the prior. Note also that the zs variants of DE and DREAM require two populations, the current population and the z matrix (a kind of memory) - if you want to set both, provide a list with startvalue$X and startvalue$Z.

setting startValue for sampling with nrChains > 1 : if you want to provide different start values for the different chains, provide them as a list

Value

The function returns an object of class mcmcSampler (if one chain is run) or mcmcSamplerList. Both have the superclass bayesianOutput. It is possible to extract the samples as a coda object or matrix with getSample. Other S3 classes that are implemented include summary.mcmcSampler or summary.mcmcSamplerList, print.mcmcSampler or print.mcmcSamplerList, plot.mcmcSampler or plot.mcmcSamplerList

It is also possible to summarize the posterior as a new prior via createPriorDensity.

Author(s)

Florian Hartig

See Also

createBayesianSetup

Examples

## Generate a test likelihood function. 
ll <- generateTestDensityMultiNormal(sigma = "no correlation")

## Create a BayesianSetup object from the likelihood 
## is the recommended way of using the runMCMC() function.
bayesianSetup <- createBayesianSetup(likelihood = ll, lower = rep(-10, 3), upper = rep(10, 3))

## Finally we can run the sampler. To get possible settings
## for a sampler, see help or run applySettingsDefault(sampler = "Metropolis")
settings = list(iterations = 1000, adapt = FALSE) #
out <- runMCMC(bayesianSetup = bayesianSetup, sampler = "Metropolis", settings = settings)

## out is of class bayesianOutput. There are various standard functions 
# implemented for this output

plot(out)
correlationPlot(out)
marginalPlot(out)
summary(out)

## additionally, you can return the sample as a coda object, and make use of the coda functions
# for plotting and analysis

codaObject = getSample(out, start = 500, coda = TRUE)



Gets n equally spaced samples (rows) from a matrix or vector

Description

Gets n equally spaced samples (rows) from a matrix or vector

Usage

sampleEquallySpaced(x, numSamples)

Arguments

x

matrix or vector

numSamples

number of samples (rows) to be drawn

Details

Gets n equally spaced samples (rows) from a matrix and returns a new matrix (or vector) containing those samples

Author(s)

Tankred Ott


gets samples while adopting the MCMC proposal generator

Description

Function to sample with cobinations of the basic Metropolis-Hastings MCMC algorithm (Metropolis et al., 1953), a variation of the adaptive Metropolis MCMC (Haario et al., 2001), the delayed rejection algorithm (Tierney & Mira, 1999), and the delayed rejection adaptive Metropolis algorithm (DRAM, Haario et al), and the Metropolis within Gibbs

Usage

sampleMetropolis(mcmcSampler, iterations)

Arguments

mcmcSampler

an mcmcSampler

iterations

iterations

Author(s)

Florian Hartig


Function to scale matrices

Description

Function to scale matrices

Usage

scaleMatrix(mat, min, max)

Arguments

mat

matrix to scale

min

minimum value

max

maximum value

Value

scaled matrix


Help function to find starvalues and proposalGenerator settings

Description

Help function to find starvalues and proposalGenerator settings

Usage

setupStartProposal(proposalGenerator = NULL, bayesianSetup, settings)

Arguments

proposalGenerator

proposal generator

bayesianSetup

either an object of class bayesianSetup created by createBayesianSetup (recommended), or a log target function

settings

list with settings

Author(s)

Florian Hartig


SMC sampler

Description

Sequential Monte Carlo Sampler

Usage

smcSampler(
  bayesianSetup,
  initialParticles = 1000,
  iterations = 10,
  resampling = T,
  resamplingSteps = 2,
  proposal = NULL,
  adaptive = T,
  proposalScale = 0.5
)

Arguments

bayesianSetup

either an object of class bayesianSetup created by createBayesianSetup (recommended), or a log target function

initialParticles

initial particles - either a draw from the prior, provided as a matrix with the single parameters as columns and each row being one particle (parameter vector), or a numeric value with the number of desired particles. In this case, the sampling option must be provided in the prior of the BayesianSetup.

iterations

number of iterations

resampling

logical, specifies whether new particles should be created at each iteration

resamplingSteps

how many resampling (MCMC) steps between the iterations

proposal

optional, proposal class

adaptive

logical, should the covariance of the proposal be adapted during sampling?

proposalScale

scaling factor for the proposal generation. Can be adapted if there is too much / too little rejection

Details

The sampler can be used for rejection sampling as well as for sequential Monte Carlo. For the former case set the iterations to one.

Note

The SMC currently assumes that the initial particle is sampled from the prior. If a better initial estimate of the posterior distribution is available, this the sampler should be modified to include this. Currently, however, this is not included in the code, so the appropriate adjustments have to be done by hand.

Author(s)

Florian Hartig

Examples

## Example for the use of SMC 
# First we need a bayesianSetup - SMC makes most sense if we can  for demonstration,
# we'll write a function that puts out the number of model calls

MultiNomialNoCor <- generateTestDensityMultiNormal(sigma = "no correlation")

parallelLL <- function(parMatrix){
  print(paste("Calling likelihood with", nrow(parMatrix), "parameter combinations"))
  out = apply(parMatrix, 1, MultiNomialNoCor)
  return(out)
}

bayesianSetup <- createBayesianSetup(likelihood = parallelLL, lower = rep(-10, 3),
                                     upper = rep(10, 3), parallel = "external")

# Defining settings for the sampler
# First we use the sampler for rejection sampling
settings <- list(initialParticles = 1000, iterations = 1, resampling = FALSE)  
   
# Running the sampler
out1 <- runMCMC(bayesianSetup = bayesianSetup, sampler = "SMC", settings = settings)
#plot(out1)


# Now for sequential Monte Carlo
settings <- list(initialParticles = 100, iterations = 5, resamplingSteps = 1)
out2 <- runMCMC(bayesianSetup = bayesianSetup, sampler = "SMC", settings = settings)
#plot(out2)

## Not run: 

## Example for starting a new SMC run with results from a previous SMC run

# Generate example data (time series)
# x1 and x2 are predictory, yObs is the response
t <- seq(1, 365)
x1 <- (sin( 1 / 160 * 2 * pi * t) + pi) * 5
x2 <- cos( 1 / 182.5 * 1.25 * pi * t) * 12

# the model
mod <- function(par, t1 = 1, tn = 365) {
  par[1] * x1[t1:tn] + par[2] * x2[t1:tn]
}

# the true parameters
par1 <- 1.65
par2 <- 0.75
yObs <- mod(c(par1, par2)) + rnorm(length(x1), 0, 2)

# split the time series in half
plot(yObs ~ t)
abline(v = 182, col = "red", lty = 2)

# First half of the data
ll_1 <- function(x, sum = TRUE) {
  out <- dnorm(mod(x, 1, 182) - yObs[1:182], 0, 2, log = TRUE)
  if (sum == TRUE) sum(out) else out
}

# Fit the first half of the time series
# (e.g. fit the model to the data soon as you collect the data)
setup_1 <- createBayesianSetup(ll_1, lower = c(-10, -10), upper = c(10, 10))
settings_1 <- list(initialParticles = 1000)
out_1 <- runMCMC(setup_1, "SMC", settings_1)
summary(out_1)


# Second half of the data
ll_2 <- function(x, sum = TRUE) {
  out <- dnorm(mod(x, 183, 365) - yObs[183:365], 0, 2, log = TRUE)
  if (sum == TRUE) sum(out) else out
}

# Fit the second half of the time series
# (e.g. fit the model to the data soon as you collect the data)
setup_2 <- createBayesianSetup(ll_2, lower = c(-10, -10), upper = c(10, 10))

# This is the important step, we use the final particles from the
# previous SMC run to initialize the new SMC run
settings_2 <- list(initialParticles = out_1$particles)
out_2 <- runMCMC(setup_2, "SMC", settings_2)
summary(out_2)

par_pred <- apply(out_2$particles, 2, median)
pred <- mod(par_pred)
plotTimeSeries(yObs, pred)


## End(Not run)







Function to close cluster in BayesianSetup

Description

Function closes the parallel executor (if available)

Usage

stopParallel(bayesianSetup)

Arguments

bayesianSetup

object of class BayesianSetup

Author(s)

Stefan Paul


Helper function for sum of x*x

Description

Helper function for sum of x*x

Usage

sumSquare(x)

Arguments

x

vector of values


Summmary of MCMC output

Description

Creates a summary table of a MCMC output

Usage

## S3 method for class 'mcmcSampler'
summary(object, printCorrelation = "auto", ...)

## S3 method for class 'mcmcSamplerList'
summary(object, ...)

Arguments

object

object of class mcmcSampler or mcmcSamplerList

printCorrelation

if set to TRUE, prints correlation among samples

...

not implemented

Functions

Author(s)

Stefan Paul

See Also

getSample.mcmcSampler


Summary for class 'smcSampler'

Description

Creates a summary table of a 'smcSampler' output

Usage

## S3 method for class 'smcSamplerList'
summary(object, ...)

## S3 method for class 'smcSampler'
summary(object, ...)

Arguments

object

object of class smcSampler or smcSamplerList

...

additional parameters

Functions

Author(s)

Florian Hartig


Banana-shaped density function

Description

Banana-shaped density function

Usage

testDensityBanana(p)

Arguments

p

2-dim parameter vector

Note

inspired from package FMEmcmc, seems to go back to Laine M (2008). Adaptive MCMC Methods with Applications in Environmental and Models. Finnish Meteorological Institute Contributions 69. ISBN 978-951-697-662-7.

Author(s)

Florian Hartig

See Also

generateTestDensityMultiNormal
testLinearModel


GelmanMeng test function

Description

GelmanMeng test function

Usage

testDensityGelmanMeng(x, A = 1, B = 0, C1 = 3, C2 = 3, log = TRUE)

Arguments

x

parameter vector

A

function parameter

B

function parameter

C1

function parameter

C2

function parameter

log

log

A non-elliptical, bivariate density function proposed by Gelman and Meng (1991).


Test function infinity ragged

Description

Test function infinity ragged

Usage

testDensityInfinity(x, error = F)

Arguments

x

2-dim parameter vector

error

should error or infinity be returned

Author(s)

Florian Hartig

See Also

generateTestDensityMultiNormal
testDensityBanana


3d Mutivariate Normal likelihood

Description

3d Mutivariate Normal likelihood

Usage

testDensityMultiNormal(x, sigma = "strongcorrelation")

Arguments

x

a parameter vector of arbitrary length

sigma

either a correlation matrix, or "strongcorrelation", or "no correlation"


Normal likelihood

Description

Normal likelihood

Usage

testDensityNormal(x, sum = T)

Arguments

x

a parameter vector of arbitrary length

sum

if likelihood should be summed or not

Author(s)

Florian Hartig


Fake model, returns a ax + b linear response to 2-param vector

Description

Fake model, returns a ax + b linear response to 2-param vector

Usage

testLinearModel(x, env = NULL)

Arguments

x

2-dim parameter vector

env

optional, environmental covariate

Author(s)

Florian Hartig

See Also

generateTestDensityMultiNormal
testDensityBanana

Examples


x = c(1,2)
y = testLinearModel(x)
plot(y)

Function to thin matrices

Description

Function to thin matrices

Usage

thinMatrix(mat, thin = "auto")

Arguments

mat

matrix to thin

thin

thinning parameter

Value

thinned matrix


Trace plot for MCMC class

Description

Trace plot for MCMC class

Usage

tracePlot(sampler, thin = "auto", ...)

Arguments

sampler

an object of class MCMC sampler

thin

determines the thinning interval of the chain

...

additional parameters to pass on to the getSample, for example parametersOnly = F, or start = 1000

See Also

marginalPlot
plotTimeSeries
correlationPlot

Examples



# set up and run the MCMC
ll <- function(x) sum(dnorm(x, log = TRUE))
setup <- createBayesianSetup(likelihood = ll, lower = c(-10, -10), upper = c(10,10))
settings <- list(iterations = 2000)
out <- runMCMC(bayesianSetup = setup, settings = settings, sampler = "Metropolis")

# plot the trace
tracePlot(sampler = out, thin = 10)
tracePlot(sampler = out, thin = 50)

# additional parameters can be passed on to getSample (see help)
tracePlot(sampler = out, thin = 10, start = 500)
# select parameter by index
tracePlot(sampler = out, thin = 10, start = 500, whichParameters = 2)

Determine the groups of correlated parameters

Description

Determine the groups of correlated parameters

Usage

updateGroups(chain, blockSettings)

Arguments

chain

MCMC chain including only the parameters (not logP, ll, logP)

blockSettings

a list with settings

Value

groups

Author(s)

Stefan Paul


To update settings of an existing proposal genenerator

Description

To update settings of an existing proposal genenerator

Usage

updateProposalGenerator(
  proposal,
  chain = NULL,
  message = F,
  eps = 1e-10,
  manualScaleAdjustment = 1
)

Arguments

proposal

an object of class proposalGenerator

chain

a chain to create the covariance matrix from (optional)

message

whether to print an updating message

eps

numeric tolerance for covariance

manualScaleAdjustment

optional adjustment for the covariance scale (multiplicative)

Details

The this function can be applied in 2 ways 1) update the covariance given an MCMC chain, and 2) update the proposal generator after parameters have been changed


C version of the VSEM model

Description

C version of the VSEM model

Usage

vsemC(par, PAR)

Arguments

par

parameter vector

PAR

Photosynthetically active radiation (PAR) MJ /m2 /day

These binaries (installable software) and packages are in development.
They may not be fully stable and should be used with caution. We make no claims about them.
Health stats visible at Monitor.